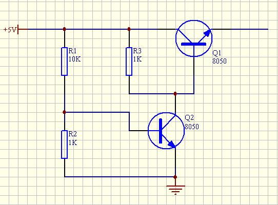
5v过压保护电路图

5v过压保护电路原理解说
图片尺寸932x551
过压保护电路
图片尺寸1159x935
解析一个5v供电电源过压保护电路
图片尺寸1141x575
一款很实用的欠压过压保护电路
图片尺寸644x526
深入浅出讲解-5v过电压保护回路,拯救深陷电路泥潭的你!
图片尺寸640x421
5v过压保护电路
图片尺寸840x563
过压保护器电路(一)
图片尺寸954x373
开关变压器.过压保护电路图!
图片尺寸600x380
深入浅出讲解-5v过电压保护回路,拯救深陷电路泥潭的你!
图片尺寸640x418
过压保护电路
图片尺寸1675x541
大侠能不能提供一个三极管的过压保护应用电路呢,或者这个5v保护电路
图片尺寸542x400
一种过压保护电路制造技术
图片尺寸1000x516
求一5v2a过压过流保护电路,体积越小 用件越少越好
图片尺寸637x246
如图是一个过压保护电路
图片尺寸453x340
电源输出过压保护电路
图片尺寸1697x1404
8v过压保护电路,越简单越好,(电路中不采用稳压管)!
图片尺寸364x272
开关电源-必备的过压保护电路分享-kia mos管
图片尺寸530x372
过压保护电路 out r2 v d3 d1 in r1 47 k d4 d2 r3 -v 5k 5k
图片尺寸1080x810
家电过压保护器 - 保护电路
图片尺寸477x203
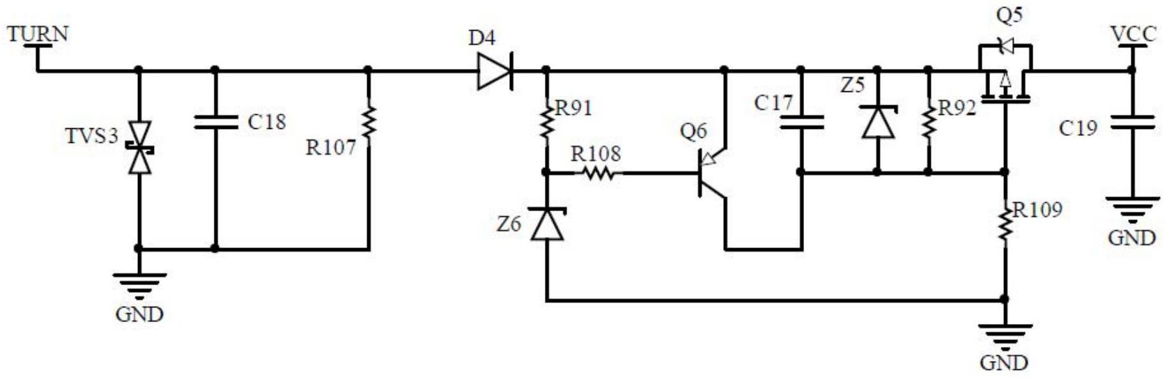
一种用于开关电源的过压保护电路制造技术
图片尺寸1000x931