7135芯片资料

恒流驱动ic资料汇总 amc7135是目前比较常用,实用的降压恒流驱动芯片
图片尺寸500x375
qx7135恒流驱动器.pdf
图片尺寸800x1131
7135 芯片功能
图片尺寸375x253
大功率led驱动芯片 amc7135 7135 sot-89 贴片 (拍一件=10个)
图片尺寸800x800
新手求助:7135零输入显示5个字
图片尺寸501x272
资料 新品播报 a/d转换器icl7135简介 icl7135为dip28封装,芯片
图片尺寸326x290
qx7135封装sot89无外接外围电路350ma泉芯原装led恒流驱动芯片
图片尺寸800x800
tlc7135cdwr soic-28 4.
图片尺寸360x360
qx7135线性恒流芯片降压led台灯手电筒方案芯片电压27v55v
图片尺寸750x1048
tlc7135cdwr soic-28 4.5位模数转换器芯片-阿里巴巴
图片尺寸360x360
icl7135为dip28封装,芯片引脚排列如图2所示
图片尺寸386x292
amc7135.jpg
图片尺寸797x281
模数转换芯片adc tlc7135cdwr soic-28 ti/德州 电子元件原装正品
图片尺寸360x360
oc5502芯片,oc4001,oc7135,oc7141-久宇盛
图片尺寸1080x1920
icl7135如何应用于交流测量
图片尺寸765x619
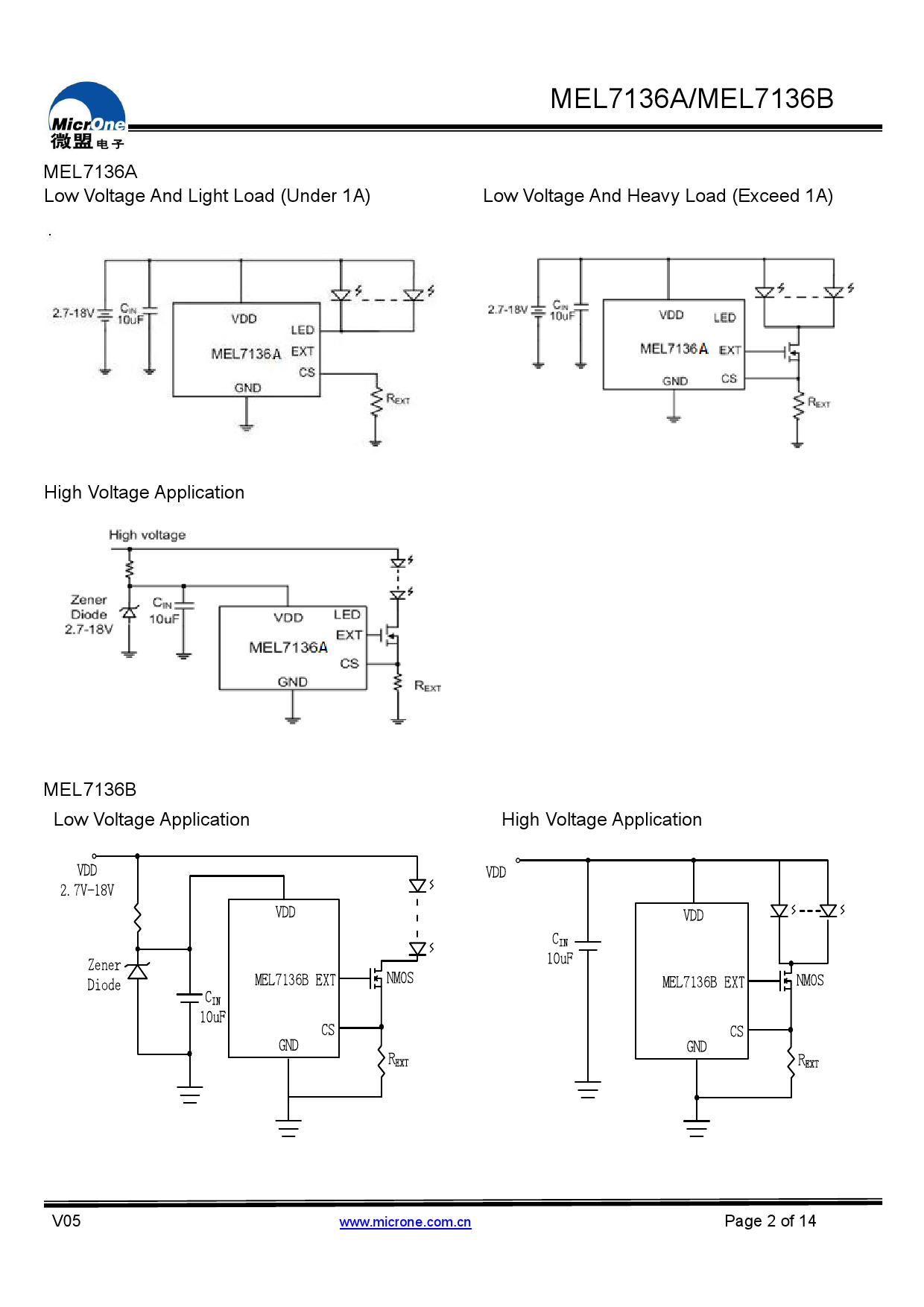
mel7136bm5g
图片尺寸1240x1754
uc3875n 芯片pwm 20-pdip 全新原装正品-阿里巴巴
图片尺寸360x360
原装正品假一赔十 qx7135 封装sot89 amc7135 恒流驱动芯片 350ma
图片尺寸950x950
技术资料 新品播报 a/d转换器icl7135简介 icl7135与mcs-51的
图片尺寸584x244
适合xerox富士施乐versalink b7125粉盒芯片b7130硒鼓芯片b7135清零
图片尺寸900x900