74hc151设计全加器

用74ls151实现全加器设计电路全文
图片尺寸495x448
用74ls151实现全加器设计电路全文
图片尺寸566x311
用74ls138和74ls151设计三人表决器和全加器
图片尺寸600x410
doc 1页74ls151功能表74ls151集成电路数据选择器四位全加器7
图片尺寸875x492
全加器
图片尺寸1026x769
一位二进制全加器
图片尺寸554x328
全加器
图片尺寸637x649
数字电子技术里四位2进制全加器怎么设计
图片尺寸720x1280
二进制全加器只涉及一位加法逻辑图和电路图
图片尺寸1044x555
一位全加器的设计与实践_一位全加器电路图_小艺的小依的博客-csdn
图片尺寸814x720
电路设计
图片尺寸789x383
74ls151引脚功能图逻辑功能真值表和接线图
图片尺寸470x360
全加器电路
图片尺寸753x477
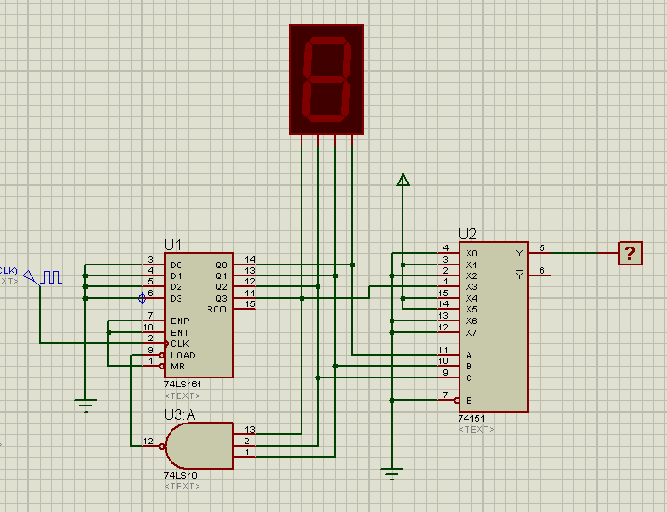
序列发生器
图片尺寸739x567
2010年课程设计足球-篮球题目
图片尺寸460x224
一位全加器的多种实现方法1ppt
图片尺寸1080x810
课题名称组合逻辑全加器.
图片尺寸1820x1412
2一位全加器
图片尺寸1105x437
一位全加器电路版图设计
图片尺寸893x467
全加器电路图
图片尺寸600x380