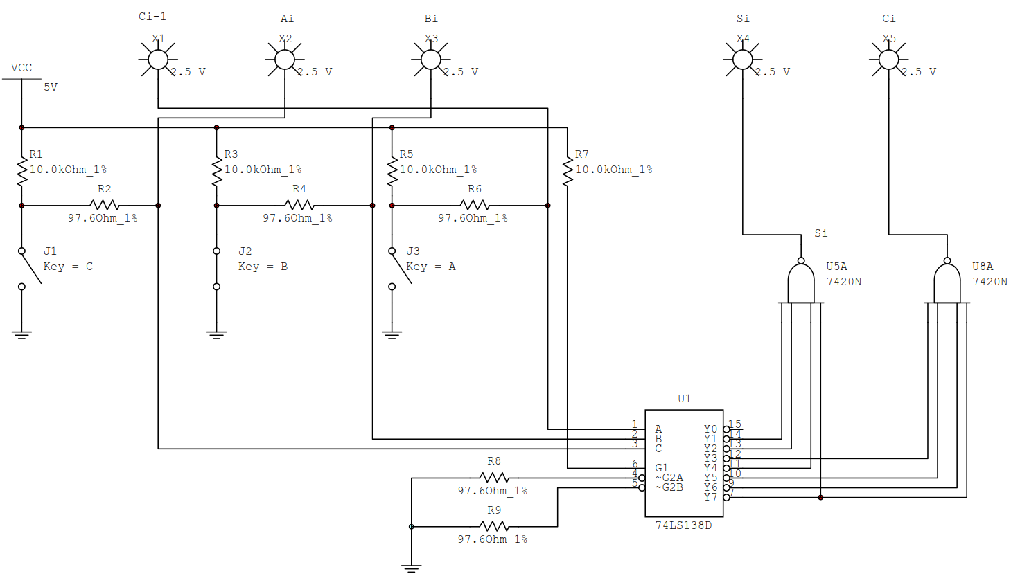
74ls138全加器接线图

用3线8线译码器74ls138和与非门实现全加器功能.
图片尺寸2304x1442
74ls13874ls13974ls47持续更新
图片尺寸638x458
试用一片38译码器74ls138和其它必要的门电路设计一个一位全加器
图片尺寸1472x845
74ls138设计一位全加器接线图
图片尺寸431x338
求用两片74ls138设计一个全加器的电路图?
图片尺寸486x269
例如,下图是半加器,变量ab无所谓高低位了.
图片尺寸624x564
利用74ls138译码器和门电路设计一位全加器电路_接线图分享
图片尺寸756x532
全加器全加器是什么意思
图片尺寸426x354
利用74ls138完成三人表决电路设计
图片尺寸450x185
74ls154 和74ls151数据选择器的使用.
图片尺寸1080x608
用74ls138设计全加器 - 数字电路图
图片尺寸368x222
数字设计实验答案ppt
图片尺寸1080x810
1位全加器,则下图所示电路的逻辑功能为 .
图片尺寸293x187
数字电路与逻辑设计:用74138实现一位全加器!
图片尺寸450x218
用74ls00,74ls86设计一个一位全加器电路
图片尺寸640x799
用全加器作为数码转化器
图片尺寸618x454
扫描16根行线达到整屏扫描的效果,硬件可以采用4线--16线译码器74ls
图片尺寸519x464
用数据选择器74ls153实现接线图
图片尺寸1080x810
用4:1数据选择器实现全加器逻辑功能
图片尺寸425x319
3 编码器74ls148(8线-3线优先编码器)74ls147(二-十进制优先编码
图片尺寸709x592