9013开关电路12v

在这个电路中9013三极管起什么作用?
图片尺寸619x622
如何用9013三极管当做开关驱动继电器,输入端由单片机控制,求详细电路
图片尺寸347x256
9013应用电路图
图片尺寸571x456
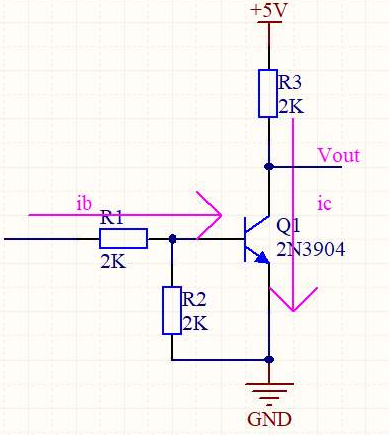
简析9013开关电路图
图片尺寸960x626
9013在这电路图里的作用
图片尺寸450x358
9013三极管开关电路
图片尺寸500x228
如何用9013三极管设计一个开关电路
图片尺寸389x435
9013三极管引脚图怎么接详解三极管开关电路
图片尺寸772x495
9013三极管作开关用,基极接3.
图片尺寸580x402
自制9013三极管小功放
图片尺寸512x384
9013三极管引脚图怎么接详解三极管开关电路
图片尺寸737x331
继电器要求是5v左右,三极管用的是9013,三极管做开关,单片机控制
图片尺寸423x337
9013三级管开关电路图大全四款9013三级管开关电路设计原理图详解电子
图片尺寸502x299
stc89c51 p1端口用9013三极管驱动5v150ma马达 电路图该怎么设计啊?
图片尺寸605x371
9013作为开关电路图
图片尺寸525x282
9013npn三极管直流输入输出特性实验
图片尺寸670x346
s9013电路图
图片尺寸610x364
9013三极管引脚图怎么接详解三极管开关电路
图片尺寸729x324
3w/12v输出开关电源电路
图片尺寸2383x1005
常见的三极管为9012,s8550,9013,s8050.
图片尺寸553x454