ECU电源原理图

ecu安装和接线初学者指南 可编辑接线图下载
图片尺寸1728x1080
江苏宗申小课堂:电喷车型ecu线路图
图片尺寸660x1060
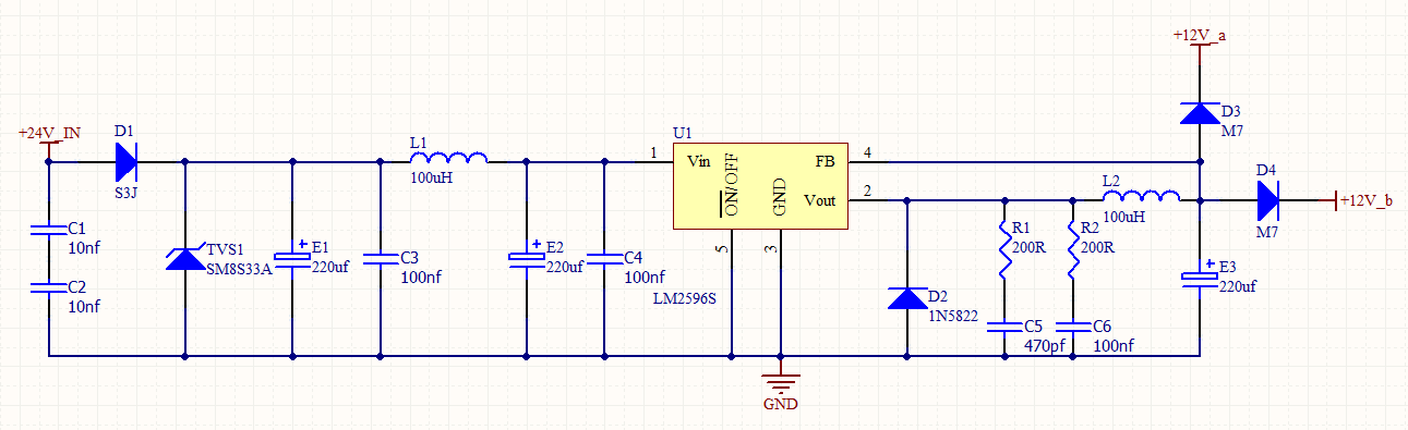
汽车ecu产品设计中常见的几种电源设计电路
图片尺寸1189x370
pc电脑电源简介标准功率电压线路图
图片尺寸1820x1290
汽车ecu产品设计中常见的几种电源设计电路
图片尺寸1291x395
一种车载ecu电源输入电路
图片尺寸1831x1065
ecu的电源电路介绍
图片尺寸490x314
pc机台式机开关电源电路原理附原理图
图片尺寸920x1302
电脑电源电压偏高偏低调整
图片尺寸1920x1080
电脑200w-atx电源电路图
图片尺寸1392x850
汽车ecu维修电路图图解 汽车ecu电路分析
图片尺寸562x530
汽车ecu详解
图片尺寸554x538
一种汽车ecu电源电路系统的制作方法
图片尺寸1000x512
电脑开关电源原理图
图片尺寸1263x652
别克君威维修电路图( 电源分布示意)
图片尺寸2836x1997
电源电路
图片尺寸2321x1552
汽车ecu详解-电子工程专辑
图片尺寸554x391
江苏宗申小课堂:电喷车型ecu线路图
图片尺寸660x491
cv6降成本ecu电路图
图片尺寸1835x1388
求助atx长城电脑电源电路图及修理方法?
图片尺寸1392x850