ac控制器接线图

丰田凯美瑞6碟连放cd接好线后不能开机怎摸办.acc接什么线
图片尺寸600x450
电动车智能无刷控制器接线图
图片尺寸920x1302
电动车控制器接线原理图
图片尺寸851x1042
电动车控制器接线图
图片尺寸920x1242
ac380v电动球阀接线图说明及控制方式
图片尺寸1036x1188
电动车控制器接线图解读
图片尺寸842x1110
无刷电动车控制器接线说明
图片尺寸800x1210
带rf无线遥控sd卡控制器 可控dmx512护栏管 点光源等外控工程灯具
图片尺寸1813x1920
雅迪电动车控制器的接线图大全
图片尺寸690x1097
ac1000门禁控制器使用说明(新)
图片尺寸708x596
ac380v电动球阀接线图说明及控制方式
图片尺寸1036x1200
电动车智能无刷控制器接线图
图片尺寸893x818
控制器接线图
图片尺寸2381x2405
无刷电动车控制器接线方法- 弓长的日志- 网易博客
图片尺寸800x1210
三个开关控制一个灯第一开,第二第三正常灯亮,第一二三关一个,余下两
图片尺寸580x494
卷帘门电机控制电路原理图
图片尺寸970x641
dc24vac220vac380v电动球阀接线图说明及控制方式
图片尺寸754x601
高标电动车控制器接线图详解
图片尺寸838x1014
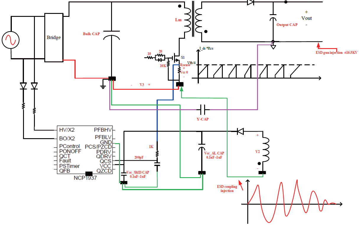
ac-dc控制器pcb布局指南
图片尺寸1215x762
求无刷电机控制器bcx412-0528的接线图(电机是bm1418zx-500w48v)
图片尺寸504x592