bu508a电路图

> bu508afi
图片尺寸826x1169
> bu508afi
图片尺寸826x1169
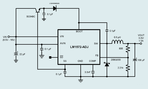
开关电源电路图
图片尺寸724x493
电子电路基础教程视频:稳压电源电路原理分析与使用
图片尺寸496x290
超声波传感器电路图之超声波遥控电灯开关
图片尺寸374x207
开关电路和具备该开关电路的电源电路制造技术
图片尺寸1000x862
电源外围保外围应用电路
图片尺寸686x354
电源开关电路制造技术
图片尺寸455x1000
adg508a pdf,adg508a中文资料,adg508a应用电路-华秋商城
图片尺寸900x976
a3a6机芯开关电源电路分析与检修
图片尺寸508x298
绝对可用的开关电源三洋80p电源
图片尺寸673x345
bu508at pdf下载及第1页内容在线浏览
图片尺寸989x1294
功率不小建议三极管用双管,不一定要3dd15,彩电的开关管也可以比如bu
图片尺寸800x568
508_307gif 动态图 动图
图片尺寸508x307
> bu508ad transistor | bjt | npn | 700v v(br)ceo | 8a i(c) | to
图片尺寸819x1056
1000_508gif 动态图 动图
图片尺寸1000x508
i will provide a buffer to the input of the cpld.
图片尺寸1455x880
2010-05-23 高压包怎么用ne555拉弧 8 2011-08-30 我有ne555和bu508a
图片尺寸1368x756
bu508aw,bu508aw pdf中文资料,bu508aw引脚图,bu508aw电路-datasheet
图片尺寸826x1168
【bu508aw标准高电压npn功率晶体管高清crt显示器初步数据特点
图片尺寸826x1169