ca3140应用电路

电流放大器的 应用需要和ca3140是适合这个目的的运算放大器电路的
图片尺寸420x300
ca3140单电源全波整流运算放大器电路
图片尺寸420x457
哪位大侠指点一下为什么ca3140不论输入端悬空还是接地,输出端均有-2.
图片尺寸527x465
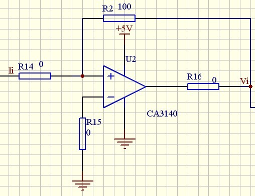
请教大家一个关于用运放ca3140实现电流转电压的电路有图
图片尺寸508x392
ca3140a/ca3140集成电路运算放大器说明
图片尺寸523x409
ca3140_05 pdf下载及第12页内容在线浏览
图片尺寸1032x1428
5,ca3140应用电路
图片尺寸492x340
ca3140a/ca3140集成电路运算放大器说明
图片尺寸623x410
运算放大器ca3140 文氏桥正弦波振荡器 - 接口电路 - 行业资讯==www.
图片尺寸421x585
基于运放ca3140的峰值检测电路的设计
图片尺寸1029x604
5,ca3140应用电路
图片尺寸469x350
ca3140ae pdf datasheet浏览和下载
图片尺寸850x1100
读出放大器ca3140 内存电容的采样和保持电路
图片尺寸420x362
5,ca3140应用电路
图片尺寸644x345
ca3140内部电路图
图片尺寸630x522
用过ca3140的朋友请问一下,引脚1和5为调零端,如何调零?
图片尺寸335x370
ca3140a/ca3140集成电路运算放大器说明
图片尺寸620x569
ca3140中文资料- -应用电路-参数
图片尺寸312x160
ic型号:ca3140e的外管脚接线图
图片尺寸362x213
取样保持技术社区
图片尺寸718x411