dcs系统网络结构图

20周年特辑 | dcs网络实施案例分析
图片尺寸1080x695
工业控制的精髓:深入探索五层架构以及plc,scada,dcs系统
图片尺寸554x395
fcs)是分布控制系统( a target="_blank" href="/item/dcs/852891"
图片尺寸503x671
即可与上层的企业内部网,互联网相联,也可与生产控制网络结构的底层
图片尺寸1095x685
网络结构图.png
图片尺寸998x615
dcs控制的结构,特点及在化工领域中的应用
图片尺寸554x400
和利时hollysys macs-k系列dcs介绍
图片尺寸1070x778
dcs体系结构及过程控制级
图片尺寸1076x765
全厂 dcs 系统网络拓扑结构
图片尺寸741x441
chapter02 dcs的体系结构
图片尺寸1080x810
常见问题
图片尺寸600x600
系列io模块,开关量输入隔离继电器,模拟量隔离模块● 光纤通信网络
图片尺寸3424x2692
dcs分布式控制系统案例
图片尺寸640x358
电厂dcs控制系统
图片尺寸1042x707
dcs系统和plc那个好?在工业控制中哪个使用的多呢?
图片尺寸670x500
开发|郑州app开发公司|郑州手机软件开发|高级app定制服务商-卓为网络
图片尺寸1000x1000
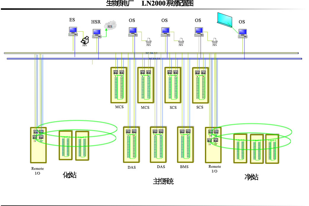
结构由现场控制站(mcu),操作员站(os),工程师站(es),一条系统的网络
图片尺寸900x647
电厂dcs控制系统
图片尺寸1043x695
第三代常规dcs网络结构示意
图片尺寸500x261
过硫酸铵生产装置dcs控制系统及控制方法
图片尺寸2618x1702