el817电路图

el817电路图
图片尺寸588x310
利视达液晶小彩电开关电源(el817)电路
图片尺寸1168x808
output输出12v,input直接接地.
图片尺寸482x426![[电路分析] el817光耦检测输入信号](https://i.ecywang.com/upload/1/img2.baidu.com/it/u=3081185141,1101946096&fm=253&fmt=auto&app=138&f=PNG?w=1080&h=404)
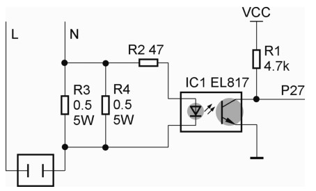
[电路分析] el817光耦检测输入信号
图片尺寸1080x404
el817光耦,我在input光耦输入端接高电平5v时.
图片尺寸458x341
我觉得这样的电路最合适,已经用在实际电路中了,可作参考.
图片尺寸728x390
同个型号的光耦el817电参数差别很大什么情况
图片尺寸1693x624
亿光光耦el817的规格与参数_超毅电子-亿光23年一
图片尺寸618x410
光耦电路应用设计
图片尺寸687x486
el817光耦工作原理
图片尺寸582x220
我的这个额电路图对吗?我线做光电隔离,里面的电阻怎么确定?
图片尺寸491x297
求助光耦pc817导通不了
图片尺寸1459x626
亿光光耦在智能电表中的应用方案
图片尺寸600x305
图6.4 电流检测电路
图片尺寸454x275
首页 开发 编程语言 编程 > 正文 电路如图6所示.
图片尺寸600x635
特奇怪二极管续
图片尺寸1020x275
> ctr解说
图片尺寸568x219
pc817应用电路图
图片尺寸388x220
光耦器件的另一个作用就是在电路中的电平转换
图片尺寸929x549
el817应用电路图
图片尺寸618x410