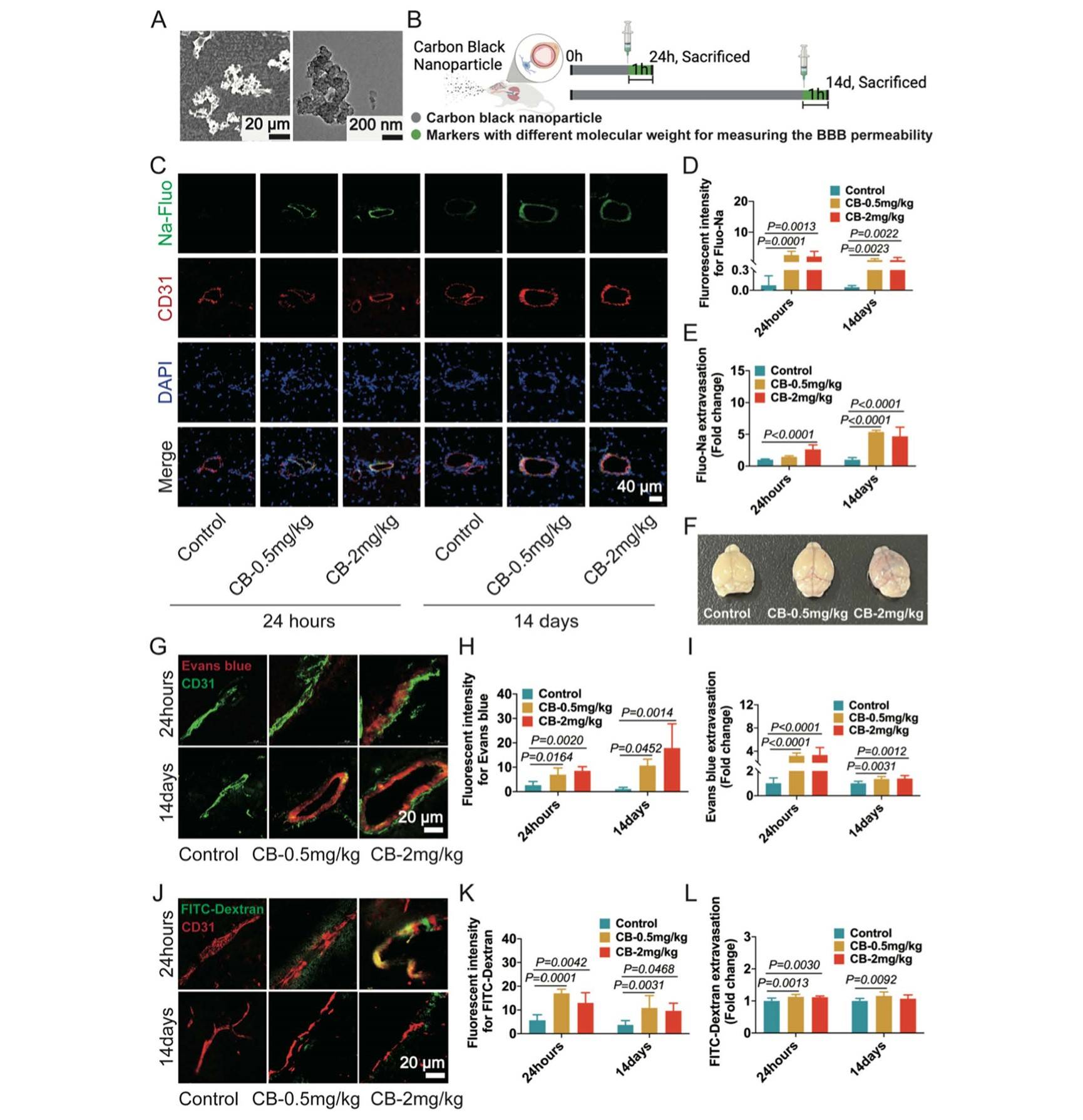
evansblue染色原理

通过三种不同分子质量(fluo-na, mw=376 da;evans blue, mw=961 da
图片尺寸1730x1790
nature 发文! 如果有一天,线粒体也能被移植 | medchemexpress (mce)
图片尺寸650x504
环境微生物之细菌
图片尺寸1300x1127
微生物鉴定基础——革兰氏染色 - 微生物基本知识 - 南通凯恒生物科技
图片尺寸773x1147
nature 发文! 如果有一天,线粒体也能被移植 | medchemexpress (mce)
图片尺寸650x544
nature 发文! 如果有一天,线粒体也能被移植 | medchemexpress (mce)
图片尺寸650x470
nature 发文! 如果有一天,线粒体也能被移植 | medchemexpress (mce)
图片尺寸650x504
脑声常谈丨浅析动物自闭症模型构建及行为学评估方法
图片尺寸960x807
nature 发文! 如果有一天,线粒体也能被移植 | medchemexpress (mce)
图片尺寸650x315
2024年北京国际音响展 | 南京威虹
图片尺寸1080x959
心梗后evans blue ttc染色结果请教
图片尺寸2752x2208
sttt | 厦门大学林勤/陈皓鋆等合作揭示fap靶向放射
图片尺寸856x506
革兰氏染色的实验原理.doc
图片尺寸800x1132
nature 发文! 如果有一天,线粒体也能被移植 | medchemexpress (mce)
图片尺寸1080x251
2024年北京国际音响展 | 南京威虹
图片尺寸1080x540
nature 发文! 如果有一天,线粒体也能被移植 | medchemexpress (mce)
图片尺寸1080x251
2024年北京国际音响展 | 南京威虹
图片尺寸1080x194
2024年北京国际音响展 | 南京威虹
图片尺寸639x452
胸腔挤压法冠状动脉左前降支(lda)结扎建立小鼠心肌缺血模型
图片尺寸640x469
优雅到骨子里的爵士钢琴家bill evans
图片尺寸640x867