ht3582电路图

ht3582da - 深圳市华芯邦科技有限公司
图片尺寸635x355
自制万能充电器电路的问题,看不懂求大神指教
图片尺寸952x522
采用充电专用集成电路芯片ct3582的万能充这是一款采用充电专用集成
图片尺寸750x375
ct3582b扩流的方案探讨(两个方案)
图片尺寸650x510
5至12v dc转换器电路图
图片尺寸360x225
万能充电路原理图
图片尺寸1341x572
我这里有一个电路图 是专为苹果手机设计的 求 工作原理 芯片是ic3582
图片尺寸905x678
急求 这个电路图的工作原理 是一个手机万能充的电路图 有usb充电功能
图片尺寸1067x483
集成单芯片充电电路ct3582
图片尺寸1442x1851
锂电充电集成mt3582c,作的充电电路,为什么的些电池充不了呢?
图片尺寸590x551
哪位老师有热风枪电路
图片尺寸988x595
急求lm358温控电路图
图片尺寸450x288
tc3582da_(fm(富满))tc3582da中文资料_价格_pdf手册-立创电子商城
图片尺寸1240x1754
ct3582手机充电器管理芯片资料
图片尺寸671x735
来看下面一个神奇的芯片cd3582.最简单的锂电池充电电路.
图片尺寸736x550
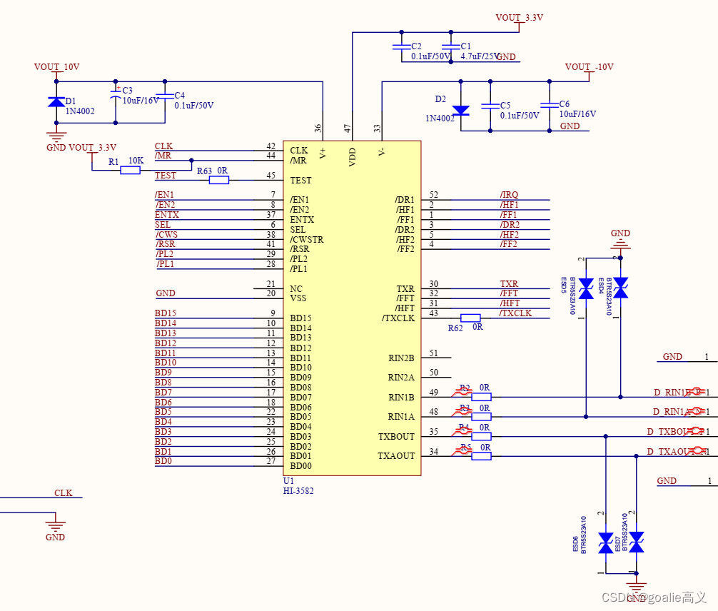
arinc429总线收发器hi3582调试记录
图片尺寸1006x856
红外节能开关插座的比较电路负责对采样到的待机波形和工作波形进行
图片尺寸716x277
求原理图,用lmv358如何实现恒流源电路?
图片尺寸669x637
ct3582b扩流的方案探讨(两个方案)
图片尺寸544x474
万能充电器原理图(网络图)陈天晗所发明的万能充主要由振荡电路,充电
图片尺寸650x355