lm124引脚图

电压比较器,运放,开关电源等型号:lm324/lm124/lm224运算放大器用作
图片尺寸840x682
电压比较器,运放,开关电源等型号:lm324/lm124/lm224运算放大器用作
图片尺寸552x434
lm系列芯片管脚分布及功能
图片尺寸768x435
lm124aqml/lm124qmlschematic diagram(each amplifier)201080023www.
图片尺寸813x1090
adpa1113gan功率放大器
图片尺寸640x427
lm124jan_13 pdf下载及第2页内容在线浏览
图片尺寸1008x1440
comsee ns package number v44alm12458civ or lm12h458civ
图片尺寸850x1100
请教大师,怎么计算r20的阻值
图片尺寸327x326
c)斯密特触发电器 图4-2 lm124/224/324 集成运放a)引脚功能 b)
图片尺寸1024x768
lm324an/nopb,lm324an/nopb pdf中文资料,lm324an/nopb引脚图,lm324an
图片尺寸850x1100
lm124-n lm224-n lm2902-n lm324-n 929914.png
图片尺寸1185x741
420ma多路两线无源信号隔离器
图片尺寸742x454
lm124awrlqmlv pdf下载及第3页内容在线浏览
图片尺寸1009x1402
同相放大电路
图片尺寸1253x583
lm124-n lm224-n lm2902-n lm324-n 929907.png
图片尺寸1903x1147
schematicdiagram(eachamplifier) ds009299-33 ordernumberlm124aw
图片尺寸1006x1404
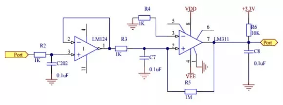
lm124的这种连接起着电压跟随器的作用,它构成了电压跟随器的作用.
图片尺寸580x215
lm124-n lm224-n lm2902-n lm324-n 929921.png
图片尺寸1656x1297
lm124,lm224和lm324引脚功能及内部电路完全一致.
图片尺寸600x450
文档下载 所有分类 工程科技 电子/电路 > lm224lm324中文资料lm124
图片尺寸1024x768