lm358稳压电路图

lg-22elm338k稳压线路.jpg
图片尺寸760x483
低功耗可调稳压电源电路图
图片尺寸806x900
这个转灯电路要怎么改运放是lm358
图片尺寸1273x677
lm358可调电源压降太大.
图片尺寸1487x964
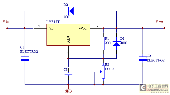
lm317可调稳压电路图
图片尺寸545x306
基于lm358的运放电路分析
图片尺寸916x578
谁有lm338k 24v 5a 电路图
图片尺寸681x541
用lm358做一个01a1a可调的恒流源
图片尺寸583x371
用lm358做电压比较器,大神们 帮忙看下,这个电路点灯是否可行?
图片尺寸1113x824
无忧文档 所有分类 工程科技 电子/电路 数控恒流电源设计设计方案 以
图片尺寸651x479
这个lm358运放能稳压吗我已搭电路还属于负反馈吗
图片尺寸1775x1231
lm358的2脚和3脚电压为何不等?应该如何改正才能是2脚电压=3脚电压?
图片尺寸600x312
lm358电压跟随器电路图
图片尺寸622x441
答:直流稳压电源的使用比较简单,主要操作是对电源进行对应的设定.
图片尺寸884x547
lm358调压调流电路
图片尺寸972x607
lm338可调三端稳压器集成电路
图片尺寸955x437
这是用lm7805制做的两个稳压电源电路图,图1是可调输出型,通过改变r1
图片尺寸663x462
>> 默认分类
图片尺寸669x684
lm358电流检测电路
图片尺寸979x749
调光 电路图如下:为什么lm358的1脚电压会无故突然跃升?
图片尺寸2592x1944