ly2015芯片资料

ly系列电源管理ic主要参数查表
图片尺寸2764x3176
ly62256sl-70lli ly62256sl sram存储器sop-28集成电路ic芯片
图片尺寸360x360
ly2501s凌扬微 马达驱动芯片s0p16-阿里巴巴
图片尺寸360x360
芯片ly2015
图片尺寸1920x1440
凯拓拓达电子ly2013201520166016601860239526芯片
图片尺寸790x790
干电池升压芯片
图片尺寸681x429
24w50w适配器内置mos的方案ly9541
图片尺寸978x523
首页 技术资料 应用与方案 芯片引脚及主要特性z86c438位微控制器 本
图片尺寸1415x2754
智能电源开关芯片tps2014/tps2015
图片尺寸1276x549
ly4054锂离子电池充电管理芯片的数据手册免费下载
图片尺寸659x401
少的外部电路d的汽车指示灯还电压依赖】,ic型号u243b,u243b pdf资料
图片尺寸826x1169
采用rk3066芯片方案的平板电脑电路原理图(上)
图片尺寸1548x2212
事与愿违的经济学思维建模
图片尺寸597x373
如果贵司有芯片采购需求可通过联系客服:4008-622-911或关注我司获取
图片尺寸640x510
ly9541-19v2.5a电路图
图片尺寸1221x807
芯片管脚匹配sd2015b,ht2015及a5191hrt,在一定范围内,可实现兼容替换
图片尺寸1031x770
开关电源反馈方式:除了输出端反压至反馈芯片,还能有其他的反馈方式吗
图片尺寸857x462
ly2013 2015 2016 6016 6018 6023 9526 9528电源适配器芯片dip8qq
图片尺寸300x300
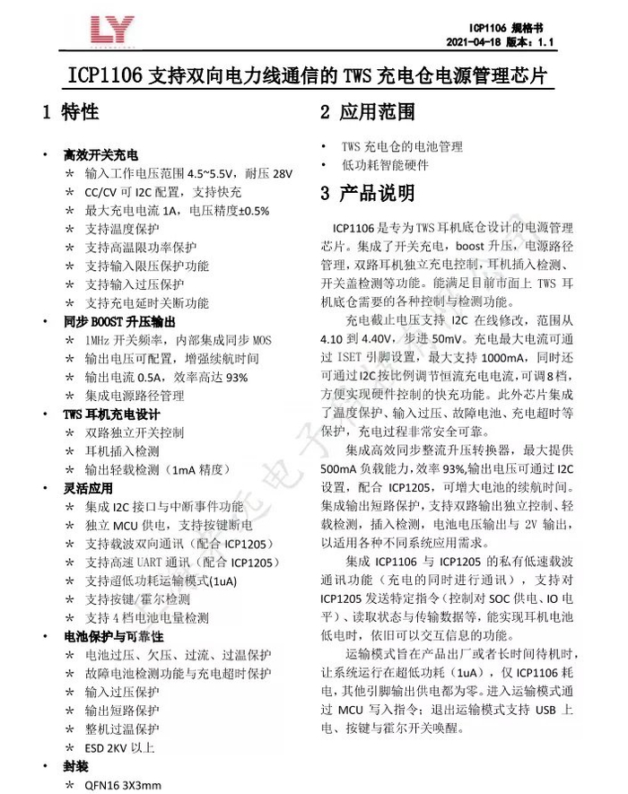
来远icp1106,icp1205双芯片获nothing ear(a)真无线降噪耳机采用
图片尺寸700x885
mt40a512m16tb-062e:j全新原装1gb ddr4芯片fbga96镁光好宜芯科技
图片尺寸360x360