masson染色步骤

革兰氏染色操作示意图
图片尺寸450x759
masson染色读图 马松染色看纤维化程度我们组做的是心脏相关,所以我看
图片尺寸990x1280
2革兰氏染色法
图片尺寸822x525
革兰染色原理步骤和结果意义
图片尺寸700x400
实验二 细菌革兰氏染色ppt
图片尺寸1080x810
常见细菌染色方法
图片尺寸551x252
食品微生物革兰氏染色操作方法流程
图片尺寸479x344
实验干货:masson染色,带你探索花花世界!
图片尺寸400x400
masson三色染色实验流程
图片尺寸1080x810
微生物鉴定基础——革兰氏染色 - 微生物基本知识 - 南通凯恒生物科技
图片尺寸773x1147
实验4, 细菌的简单染色和革兰氏染色ppt
图片尺寸1080x810
he染色步骤.png
图片尺寸854x712
实验程序 (革兰氏染色的方法和步骤) 革兰氏染色的方法和步骤) 革兰氏
图片尺寸1080x810
组织取材 固 定 不固定 包埋 冻存(不提倡) 冻存 冰冻切片 he染色
图片尺寸1080x810
03(d)组在第7天和第10天的(a)h&e和(b)masson染色伤口组织显微照片.
图片尺寸1080x1285
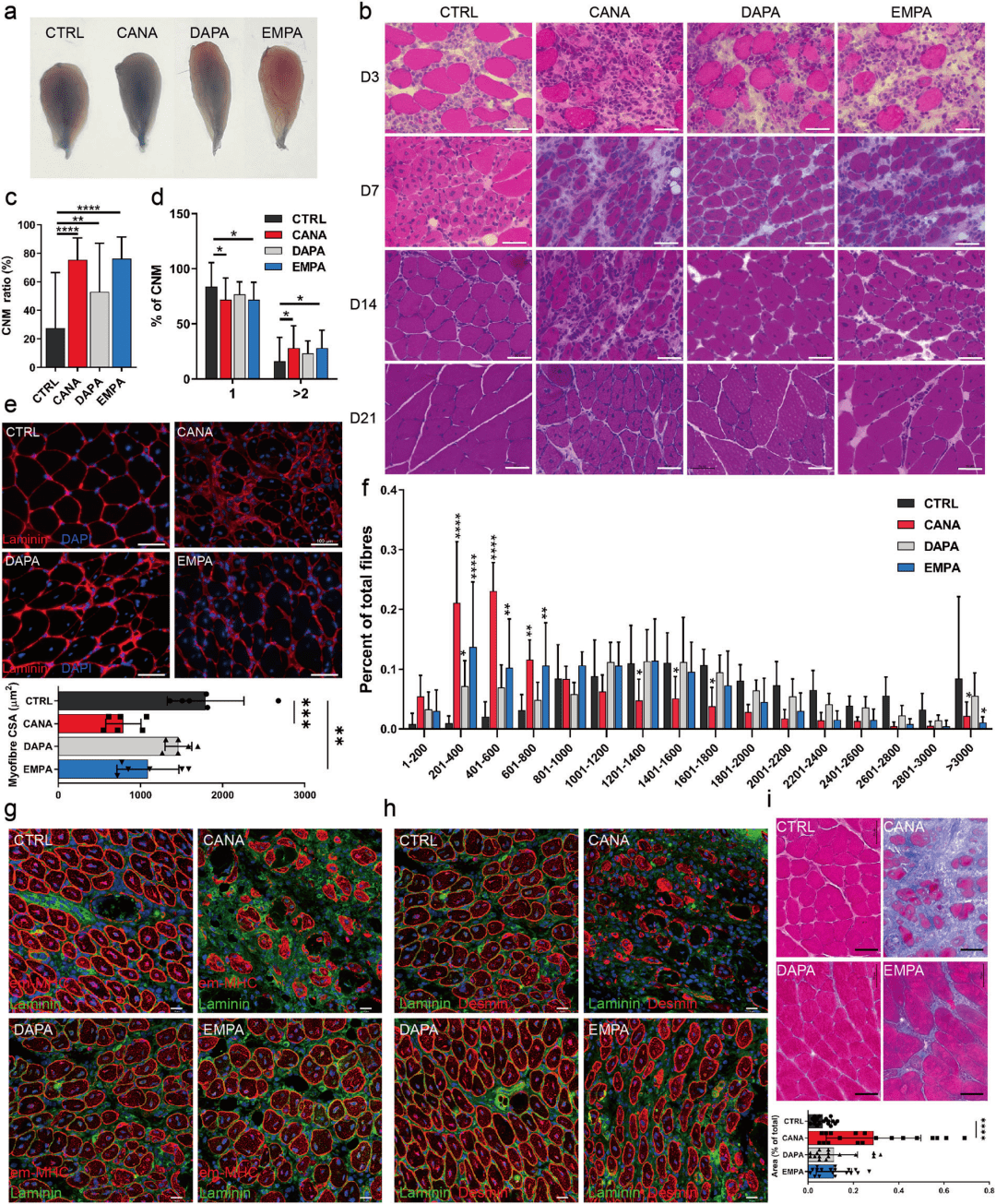
结果显示,cana处理组在fal后第14天表现出肌肉再生不良;h&e染色显示
图片尺寸1080x1305
分类 自然科学 实验一 细菌形态学检查ppt 课件 革兰染色-基本步骤 a)
图片尺寸1080x810
实操视频 | 马松(masson)染色实验操作细节演示_min-_弱酸_配置
图片尺寸729x354
he染色masson染色等多种特殊染色
图片尺寸1080x803
示例3(masson染色)
图片尺寸600x788