max490引脚电路图

max490esa-芯三七
图片尺寸620x329
max490ecua pdf资料下载(6/12 页)transceiver
图片尺寸644x860
hardware knowleage
图片尺寸693x671
max490esa-芯三七
图片尺寸308x226
求助帖 使用stc15f2k60s2与max490搭建下载电路 isp无法识别 - 24小时
图片尺寸911x428
max490主从通信-csdn论坛
图片尺寸473x223
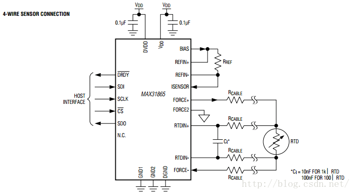
总结——stm32f103c8t6通过max31865读取pt100电阻值-csdn博客
图片尺寸693x379
ad 硬件每日学习十个知识点(35)23.8.15 (接口电路:rs232,rs485,rs422
图片尺寸1033x666
cd4052bm96(ti模拟开关芯片)中文简介附上引脚图,驱动图,封装图
图片尺寸613x384
max490esa 驱动器 集成ic 70mv sop-8 maxim美信
图片尺寸740x809
能量收集技术会促进物联网的快速增长吗?
图片尺寸791x490
全新原装 atmlu116 封装dip8 atmlu106 820 826 存储器芯片-阿里巴巴
图片尺寸360x360
rs422互转ttl双向信号 全双工422转单片机max490转ttl模块
图片尺寸800x800
rs422互转ttl双向信号 全双工422转单片机max490转ttl模块
图片尺寸800x800
陶瓷扬声器在手机设计中的应用 | 小众声学
图片尺寸542x355
max3485自动收发电路-csdn博客
图片尺寸841x423
全新原装 fu6522l lqfp-48 仿真器/烧录器-阿里巴巴
图片尺寸360x360
esp32-cam ai thinker 引脚排列:gpio 用法说明
图片尺寸1222x810
全新原装 gd32c103rbt6 lqfp-64 单片机(mcu/mpu/soc)-阿里巴巴
图片尺寸360x360
ad8232模块引脚配置_规格参数_工作原理_应用电路-ic先生
图片尺寸596x331