mp3使用说明书
![索尼nwz-s738f mp3播放器使用说明书:[11]](https://i.ecywang.com/upload/1/img2.baidu.com/it/u=3343298091,776679737&fm=253&fmt=auto&app=120&f=JPEG?w=800&h=1149)
索尼nwz-s738f mp3播放器使用说明书:[11]
图片尺寸1950x2801
飞利浦sa2mxx04 mp3播放器使用说明书
图片尺寸1684x2381![飞利浦sa1vbe02 mp3播放器使用说明书:[1]](https://i.ecywang.com/upload/1/img2.baidu.com/it/u=3529841529,1255743489&fm=253&fmt=auto&app=120&f=JPEG?w=800&h=1131)
飞利浦sa1vbe02 mp3播放器使用说明书:[1]
图片尺寸1684x2381![亚迅f50b mp3说明书:[1]](https://i.ecywang.com/upload/1/img0.baidu.com/it/u=212490606,3335185763&fm=253&fmt=auto&app=120&f=JPEG?w=1130&h=800)
亚迅f50b mp3说明书:[1]
图片尺寸3368x2384![apple苹果ipod nano音乐播放器使用说明书:[1]](https://i.ecywang.com/upload/1/img1.baidu.com/it/u=1976106977,2603896401&fm=253&fmt=auto&app=138&f=JPEG?w=500&h=601)
apple苹果ipod nano音乐播放器使用说明书:[1]
图片尺寸2160x2596![oppo s39 mp3播放器说明书:[1]](https://i.ecywang.com/upload/1/img1.baidu.com/it/u=4044164609,2027820457&fm=253&fmt=auto&app=138&f=JPEG?w=500&h=718)
oppo s39 mp3播放器说明书:[1]
图片尺寸1044x1500![三星yp-u4qu mp3播放器使用说明书:[2]](https://i.ecywang.com/upload/1/img1.baidu.com/it/u=1809743266,3533624090&fm=253&fmt=auto&app=138&f=JPEG?w=508&h=500)
三星yp-u4qu mp3播放器使用说明书:[2]
图片尺寸1406x1385![飞利浦sa028204 mp3播放器使用说明书:[2]](https://i.ecywang.com/upload/1/img0.baidu.com/it/u=4065336900,717017407&fm=253&fmt=auto&app=120&f=JPEG?w=800&h=1131)
飞利浦sa028204 mp3播放器使用说明书:[2]
图片尺寸1684x2381![索尼nwz-s738f mp3播放器使用说明书:[7]](https://i.ecywang.com/upload/1/img1.baidu.com/it/u=3841125057,2940396267&fm=253&fmt=auto&app=138&f=JPEG?w=500&h=719)
索尼nwz-s738f mp3播放器使用说明书:[7]
图片尺寸890x1280
韩国现代hyv-e30 mp3使用说明书
图片尺寸2098x1667
德劲de865 mp3播放器使用说明书
图片尺寸1928x1476
纽曼f16型mp3播放器使用说明书
图片尺寸1020x1472![索尼nwz-s738f mp3播放器使用说明书:[8]](https://i.ecywang.com/upload/1/img0.baidu.com/it/u=35086882,981773289&fm=253&fmt=auto&app=120&f=JPEG?w=800&h=1149)
索尼nwz-s738f mp3播放器使用说明书:[8]
图片尺寸1950x2801
道勤dq210型mp3使用说明书
图片尺寸2384x3368
旺德电通mk-531c mp3 数位随身听说明书
图片尺寸2721x1361![三星digimax i50 mp3使用说明书.:[2]](https://i.ecywang.com/upload/1/img0.baidu.com/it/u=2337928747,2248836003&fm=253&fmt=auto&app=138&f=JPEG?w=337&h=500)
三星digimax i50 mp3使用说明书.:[2]
图片尺寸1452x2153
歌林kcd-p107型mp3使用说明书
图片尺寸2380x3368![三星yp-u4qu mp3播放器使用说明书:[1]](https://i.ecywang.com/upload/1/img1.baidu.com/it/u=2000466241,455781550&fm=253&fmt=auto&app=120&f=JPEG?w=812&h=800)
三星yp-u4qu mp3播放器使用说明书:[1]
图片尺寸1406x1385
恩悠数位防水mp3 dolphin使用手册
图片尺寸958x958
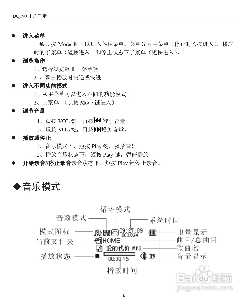
道勤dq190型mp3使用说明书
图片尺寸1024x1248