mtt实验结果图

mtt做图
图片尺寸576x432
2.8 小鼠黑色素瘤b16细胞mtt试验结果
图片尺寸331x231
图 mtt法考察不同浓度ha
图片尺寸3780x2781
mtt实验检测细胞增殖
图片尺寸990x1280
4 mtt实验 "我喜欢这一段描述,言之有物.
图片尺寸2171x1981
mtt生物活性检测
图片尺寸2000x2668
mtt实验操作 - 知乎
图片尺寸4000x2250
【求助】mtt结果相反?
图片尺寸2472x1652
【求助】mtt结果相反?
图片尺寸3084x2040
细胞表型 | 细胞增殖②mtt实验_检测_试剂_药物
图片尺寸985x707
a549 and nci-h446 cell proliferation was detected by the mtt
图片尺寸2031x2837
示 组细胞的 mtt,transwell 小室迁移实验,克隆形成实验
图片尺寸3346x2815
细胞增殖实验(mtt法)
图片尺寸1241x863
6细胞毒素检测(mtt).jpg
图片尺寸424x554
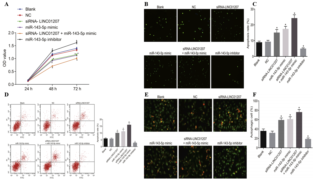
linc01207和mir1435p的竞争机制促进胰腺癌细胞的自噬和凋亡
图片尺寸1221x704
mtt检测两组细胞增殖情况 figure3.
图片尺寸1575x1010
a549细胞平板克隆形成实验 结果和mtt不一致,改怎么强行解释呢,克隆
图片尺寸3265x2449
图 8 mtt法检测不同质量浓度的pdanps,ac-ha-pfc-pba和ac-ha
图片尺寸1575x2559
mtt 法检测各组细胞增殖 figure3.
图片尺寸1575x957
mtt实验显示细胞活性显著降低
图片尺寸1195x426