pcb原理图怎么看

pcb打样格式pcb打样用原理图可以吗
图片尺寸2000x1711
stm32f103c8t6单片机最小系统板原理图pcb库文件
图片尺寸1102x719
原理图.png
图片尺寸1290x833
可以对单片机有一定了解 altium designer画的原理图和pcb图如下
图片尺寸2200x1700
lcd1602as608ds1302指纹模块继电器水位检测模块dht11程序原理图pcb
图片尺寸1593x1084
无线串口通信的pcb原理图免费下载
图片尺寸609x398
最小系统,驱动电路,循迹电路原理图(及pcb图)
图片尺寸793x461
华强买电阻-第一张原理图(上)-pcb系列教程1-5-蒲公英云
图片尺寸973x529
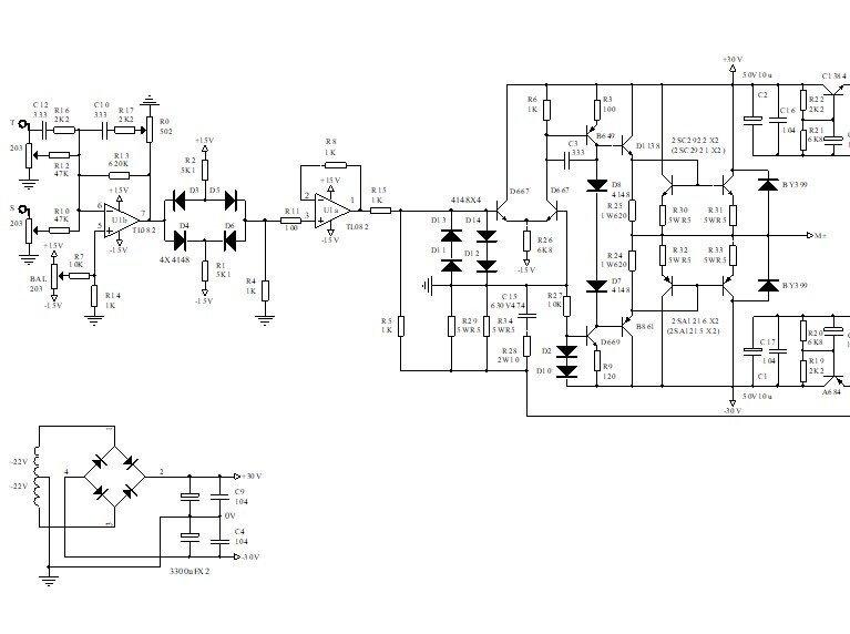
电火花机pcb板原理图详细電路剖析文档清晰保真易于故障诊断维修
图片尺寸767x572
绘制电路原理图
图片尺寸4860x2109
一款开源的无刷直流电机驱动板(原理图 pcb 源代码)
图片尺寸1068x701
基于单片机控制的交通灯控制系统的设计原理图和pcb的导出图pcb
图片尺寸3567x2355
电路原理图pcb图标准板
图片尺寸2550x1650
单片机学习型红外线遥控器接收存储与发射源程序原理图pcb
图片尺寸865x518
pcb设计51实验板
图片尺寸3565x2355
数控音频功率放大器(原理图 pcb)
图片尺寸1238x819
基于stc15w401单片机qfn28封装单片机最小系统评估板硬件原理图pcb
图片尺寸844x544
电子密码锁原理图pcb图
图片尺寸821x1230
stc89c51单片机的超声波避障小车pcb原理图仿真有问题求帮助
图片尺寸705x452
单片机_基于51单片机的简易计算器设计(仿真 程序 原理图 pcb图 设计
图片尺寸1198x782