qasim

卡西莫夫市khans清真寺qasimkhan清真寺
图片尺寸680x1024
穆罕默德 本 阿卜杜拉 本 阿卜杜 勒 穆塔利 本 哈希姆(abu al-qasim
图片尺寸1080x810
了暌违43年的选美比赛,由20岁的库德族女子阿布迪拉曼(shaymaa qasim
图片尺寸1368x1026
独特手写连笔书法英文字体蚂蚁素材精选 brianna qasim beautiful
图片尺寸1170x780
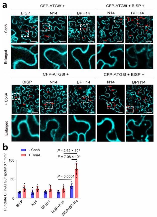
如何研究蛋白的自噬降解
图片尺寸880x542
imran qasim
图片尺寸1001x899
自吉尔库克市(kirkuk)的20岁库德族女子榭玛(shaymaa qasim)摘下后冠
图片尺寸512x352
khans清真寺(qasim khan清真寺)照片
图片尺寸452x300
如何研究蛋白的自噬降解
图片尺寸625x862
铁拳8 沙特杯2024决赛 infinity exodia(冯威) vs qasim meer(阿苏
图片尺寸1920x1080
hayahqasim微整形美容保健机构logo设计vi设计优雅艺术尊贵风格
图片尺寸1114x728
hayahqasim微整形美容保健机构logo设计vi设计优雅艺术尊贵风格
图片尺寸937x620
护航一带一路建设传递人民保险温度
图片尺寸660x492
来自基尔库克的佳丽shaymaa qasim夺得桂冠.
图片尺寸980x654
1171_新浪财经_新浪网
图片尺寸706x749
来自基尔库克的佳丽shaymaa qasim夺得桂冠.
图片尺寸980x679
1171_新浪财经_新浪网
图片尺寸709x516
hayahqasim微整形美容保健机构logo设计vi设计优雅艺术尊贵风格
图片尺寸899x810
hayahqasim微整形美容保健机构logo设计vi设计优雅艺术尊贵风格
图片尺寸949x610
statelessnessincluding
图片尺寸270x352