sata接口转usb原理图

供4组sata2接口
图片尺寸1249x637
sata硬盘接口电路图; l421的电路图搞不到; 戴尔笔记本usb接口
图片尺寸667x439
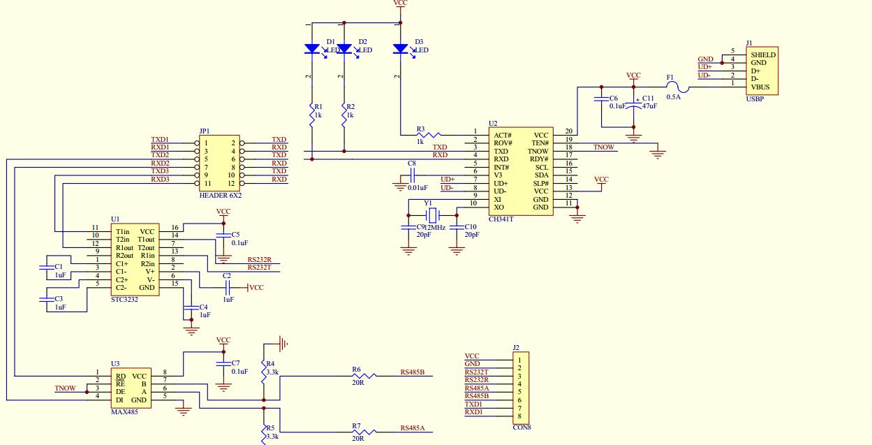
求usb转串口电路
图片尺寸755x752
dtr#,rts#等带有#的意思为反相,即dtr# = ~dtr;rs-232c接口定义引脚
图片尺寸952x533
stm32usbspiflash简易u盘设计
图片尺寸1891x1261
usb接口
图片尺寸1080x810
整理的usb转ttl数据线的电路图 ch340t ic
图片尺寸1121x570
一种usb转4个sata接口设备的制作方法
图片尺寸901x1000
jms578 usb转msata移动硬盘 - yanye - 博客园
图片尺寸780x448
> stc单片机usb下载器原理图 usb转ttl2,电路可以提取出usb接口的 5v
图片尺寸760x498
一种sata与usb双接口固态硬盘的电源电路的制作方法
图片尺寸1000x695
三星18寸usb硬盘转ide接口数据恢复方案
图片尺寸640x480
usb转ttl串口电路图
图片尺寸605x457
usb转串口给stc单片机下载程序的问题
图片尺寸1205x472
usb下载电路
图片尺寸1241x666
ch340usb转串口通信电路免费下载
图片尺寸612x343
usb转串口原理图
图片尺寸1188x881
usb各型转串口电路图
图片尺寸660x425
第1页top相关主题usb转485原理图usb转sata原理图一转多usb接口原理图
图片尺寸1214x800
usb转串口和并口的方法
图片尺寸804x404