sci投稿流程图

sci投稿过程及状态解析
图片尺寸977x1330
一张流程图演示sci论文投稿全过程60
图片尺寸1080x1440
超详细的sci论文在线投稿流程
图片尺寸520x453
论文投稿流程
图片尺寸583x582
文章投稿都会有一个流程,我们先从投稿流程说起,而在流程中会涉及到
图片尺寸2442x968
1 稿件发表流程
图片尺寸2239x4155
你不知道的sci论文审稿状态
图片尺寸449x671
投稿流程
图片尺寸2480x3508
sci投稿流程小记
图片尺寸1080x770
论文投稿流程1
图片尺寸802x814
投稿指南你的论文正处于哪一阶段sci投稿状态详解
图片尺寸720x1018
投稿流程图2
图片尺寸1082x540
论文投稿详细流程图解!附常见摘要注意事项
图片尺寸640x610
发表期刊论文的一般流程,首先是投稿之后进行审稿,"三审三校"是必须要
图片尺寸543x507
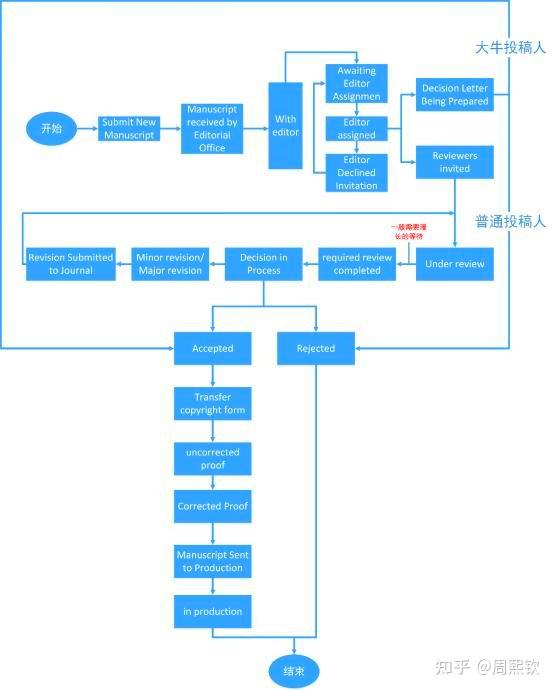
图15 投稿流程图
图片尺寸544x315
投稿状态流程大致如下(这里以biomed central旗下的bmc c
图片尺寸640x640
科技论文投稿和报销流程.pdf
图片尺寸800x1131
sci的投稿流程具体是怎样的你了解了么
图片尺寸554x691
sci投稿各阶段状态解读及应对策略_手机搜狐网
图片尺寸528x768
《中国免疫学杂志》投稿流程
图片尺寸364x495