st188引脚图及功能

基于51单片机st188心率脉搏检测程序与原理图分享
图片尺寸442x724
st188
图片尺寸2066x3057
st188反射式红外光电传感器使用方法
图片尺寸742x374
单片机与st188制作的心率测试仪全套设计资料12864显示含源码原理图等
图片尺寸1399x864
谈谈单片机常用调试的接口:swd,jtag,jlink,ulink,stlink
图片尺寸1015x519
五家氮化镓企业齐发力带来21款内置驱动gan解决方案
图片尺寸640x866
纳微nv6128是ganfast功率芯片的散热增强版本,为高频率和软开关拓扑
图片尺寸640x889
插件 st188 反射式红外光电感应器 光电开关
图片尺寸800x800
st188电路和材料
图片尺寸1195x493
st188 反射式光电传感器
图片尺寸1062x1500
stm32f030c8t6 引脚图
图片尺寸1058x841
ne555d st(sgs) 单精确度计时器-无铅
图片尺寸295x348
基于51单片机st188心率脉搏检测程序与原理图分享
图片尺寸975x592
使用stm32f103cbt6自制stlinkv21多功能烧录器
图片尺寸1013x511
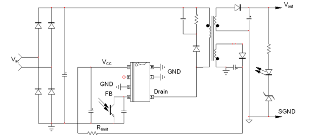
ncp1075stbt3g转换器芯片中文资料规格书pdf档产品手册产品文档引脚图
图片尺寸619x275
ncp1075stbt3g转换器芯片中文资料规格书pdf档产品手册产品文档引脚图
图片尺寸261x199
反射传感器st188红外光电l4光电开关长脚光耦传感器
图片尺寸800x800
51单片机st188光电传感器心率脉搏检测程序电路图
图片尺寸793x485
反射st188红外光电传感器光电开关长脚光耦传感器
图片尺寸800x800
五家氮化镓企业齐发力带来21款内置驱动gan解决方案
图片尺寸1200x800