ts图s表示什么

2《正比例函数的图象与性质》(第3课时)ppt课件
图片尺寸1080x810
2.1《充分条件与必要条件》课件(新人教a版选修2-1)ppt
图片尺寸1080x810
79流程ns图day3
图片尺寸857x540![表示方法 电子排布式 举例 s:1s22s22p63s23p4 [ne]3s23p4 简化电子排](https://i.ecywang.com/upload/1/img2.baidu.com/it/u=982596142,2795081245&fm=253&fmt=auto&app=138&f=JPEG?w=667&h=500)
表示方法 电子排布式 举例 s:1s22s22p63s23p4 [ne]3s23p4 简化电子排
图片尺寸1080x810
17.3.2一次函数的图象(第2课时) 17.3.3一次函数的性质(1课时)ppt
图片尺寸1080x810
项目 "j"型曲线 "s"型曲线 增长模型
图片尺寸1080x674
n-s流程图ppt
图片尺寸1440x810
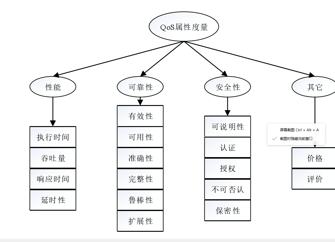
qos
图片尺寸1110x804
对称区域面积相等. s(- ,-x) s(x, )=s(- ,-x)
图片尺寸1080x810
种群增长模式的比较及应用: "j"型曲线 产生条件 k值 "s"型曲线 环境
图片尺寸1062x807
from different rock types, proposed as discriminant plots (a)
图片尺寸1000x850
ts11.alls fair in love and po - 抖音
图片尺寸828x759
3.2《双曲线的几何性质》(1)课件(新人教a版选修2-1)ppt
图片尺寸1080x810
skewness and kurtosis
图片尺寸1920x1371
xps scans of the a) bi 4f region b) ti 2p and bi 3d region c)
图片尺寸1981x484
3.1《双曲线及其标准方程一》课件(新人教a版选修2-1)ppt
图片尺寸1080x810
图4 南海东北部海域t-s曲线
图片尺寸1080x455
2017常用管道仪表流程图符号集合
图片尺寸705x650
科研交流与分享9-顺反异构 cis and trans(图1) :顺式(cis)表示官能团
图片尺寸961x1280
原装正品 日本yamaha雅马哈伺服 ts-s/1135497 现货特价询价
图片尺寸791x587