uc3844引脚功能图

ltspice 中的uc3844怎么那么多引脚呢?
图片尺寸352x453
3846芯片引脚名称与功能及维修关键 .
图片尺寸526x673
uc3842的引脚及功能介绍
图片尺寸974x937
uc3845bn开关控制器中文资料pdf数据手册引脚图图片产品手册参数
图片尺寸609x752
uc3842电源管理芯片个引脚定义 1comp是内部误差放大器的输出端,通常
图片尺寸716x473
uc3842电源管理芯片个引脚定义 1comp是内部误差放大器的输出端,通常
图片尺寸2117x1060
电源管理芯片uc3842解析思路总结
图片尺寸640x1006
uc3845bn开关控制器中文资料pdf数据手册引脚图图片产品手册参数
图片尺寸614x446
3844和2844可以代换吗
图片尺寸590x225
uc3844中文资料汇总uc3844引脚图及功能工作原理及应用电路
图片尺寸646x491
说明>:当insense引脚>pwm波比较器反相端电压时(最大为1v),pwm比较器
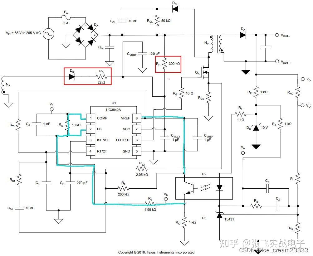
图片尺寸1003x821
【老芯片大学问】uc3842各种应用详解
图片尺寸385x353
op07引脚图及其功能(op07芯片最大放大倍数)
图片尺寸1358x742
电源管理芯片uc3842个引脚定义 uc3842是一种高性能固定频率电流模式
图片尺寸716x473
uc3844电源中文说明.pdf
图片尺寸800x1132
uc3845中文资料的应用
图片尺寸708x350
uc3845中文资料应用
图片尺寸800x1132
buck电源芯片,电气参数,极限参数,工作特性,引脚功能
图片尺寸810x531
uc3846和ka3846有什么区别?
图片尺寸292x336
uc3845中文资料应用
图片尺寸920x1302