ui设计流程图

ui设计的整个工作流程是怎样的?
图片尺寸1592x962
音乐app界面设计流程|ui|app界面|言木 - 原创作品 - 站酷 (zcool)
图片尺寸1800x2525
单片机应用系统设计过程流程图
图片尺寸3432x3160
greyhound交互流程图ui设计素材_ui设计_ui教程 - uirush素材库.net
图片尺寸1800x2300
ui制作高保真,更改需求状态为ui设计
图片尺寸2480x1782
1.交互及界面设计 有声播放界面设计及交互应用流程
图片尺寸1912x979
1年前 502 0 0 bbluerain 深圳 | ui设计师 原创 - ui - 流程
图片尺寸1280x911
一.流程图设计
图片尺寸810x1128
no.7 ui设计常规工作流程
图片尺寸1326x723
app功能梳理,流程图|ui|app界面|aimeeshe - 原创作品 - 站酷 (zcool)
图片尺寸1042x1826
部分流程图|ui|流程/ue|曾璐 - 原创作品 - 站酷 (zcool)
图片尺寸2328x1031
app设计流程图 5年前 1814 26 2 北京 | ui设计师 原创 - ui
图片尺寸1280x1081
"花事"app流程图|ui|交互/ue|橘子酱f - 原创作品 - 站酷 (zcool)
图片尺寸1192x844
网页流程图模板ui设计素材_ui设计_ui教程 - uirush素材库.net
图片尺寸1800x2200
ui设计工作流程图
图片尺寸759x455
产品网站建设步骤流程表的简单介绍
图片尺寸1163x608
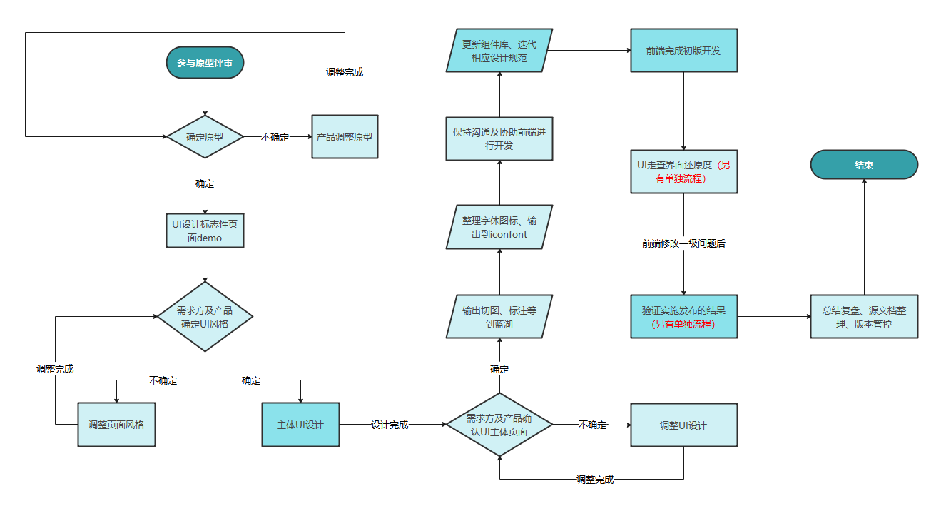
ui设计流程图 完整流程图
图片尺寸1402x857
3年前 389 6 0 北京 | ui设计师 动效扫描二维码查看 原创 - ui
图片尺寸1280x724
ui设计的整个工作流程
图片尺寸1074x281
atm系统流程图
图片尺寸910x1046