ulike脱毛仪原理

脱毛原理
图片尺寸790x614
ulike脱毛仪测评
图片尺寸1170x1552
ulike脱毛仪
图片尺寸1080x1439
ulike脱毛仪脱毛
图片尺寸1200x900
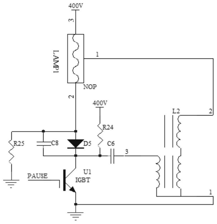
一种脱毛仪高频曝光的方法
图片尺寸874x904
脱毛仪的基本原理就是通过激光破坏毛囊,同时激光也会对人
图片尺寸501x400
ulike脱毛仪辨别真假
图片尺寸1080x810
ulike脱毛仪也太合适了
图片尺寸996x1328
ulike脱毛仪使用体验
图片尺寸1080x1348
ulike脱毛仪 第九次使用
图片尺寸1080x1421
ulike脱毛仪
图片尺寸1080x1439
ulike脱毛仪打卡记录①
图片尺寸1080x1439
家用光学脱毛仪的原理
图片尺寸720x477
ulike脱毛仪
图片尺寸900x1199
ulike蓝宝石冰点脱毛仪
图片尺寸1080x1439
ulike脱毛仪(6)
图片尺寸1080x1318
普通人ulike脱毛仪测评
图片尺寸1080x1439
光子脱毛仪原理图与工作原理
图片尺寸1080x590
ulike脱毛仪使用初体验
图片尺寸1080x1440
ulike脱毛仪在纠结要不要退
图片尺寸1080x1439