usb转网口原理图

usb转网口转485转232转ttl等多接口互转调试工具,无需拨动开关自动
图片尺寸616x362
usb各型转串口电路图
图片尺寸1534x1792
rk3399 usb转网口之ax88772a移植调试
图片尺寸907x486
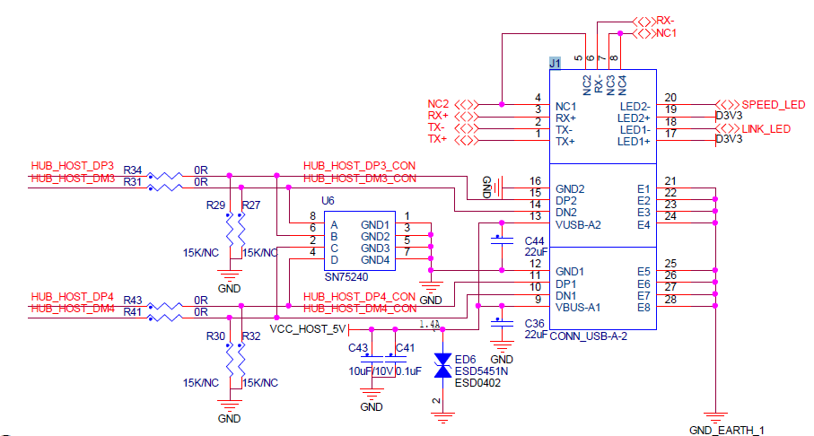
usb转isp电路图
图片尺寸920x574
基于芯科cp2102n的usb转串口原理图pcb文件
图片尺寸1250x872
usb转串口原理图
图片尺寸1188x881
usb转串口电路图二例
图片尺寸629x553
usb转串口芯片几点总结有疑问
图片尺寸701x478
usb转网口转485转232转ttl等多接口互转调试工具,无需拨动开关自动
图片尺寸764x754
信号的usb 转双串口芯片 ch342f 设计的双路rs485串口电路: 实现原理
图片尺寸1084x427
一种完全隔离型usb转rs422电路的制作方法
图片尺寸1000x377
usb转串口和并口的方法
图片尺寸804x404
usb_ttl,usb转ttl,ch341应用
图片尺寸1192x789
usb转串口通信
图片尺寸800x308![[小宋原创]usb转红外模块](https://i.ecywang.com/upload/1/img2.baidu.com/it/u=2769256911,1853845993&fm=253&fmt=auto&app=138&f=JPEG?w=983&h=500)
[小宋原创]usb转红外模块
图片尺寸1012x515
usb转串口原理图
图片尺寸629x553
usb转ttl原理图
图片尺寸1214x800
usb到双口串口转换的配置电路图
图片尺寸450x692
硬件开发基本流程,制作一个usb转rs232的模块(三):设计原理图_插入
图片尺寸658x427
请教,荔枝派和彩虹派的网口,3.3v供电不一样,请教那种比较好?
图片尺寸819x575