β—catenin胞浆阳性

南方医科大学白晓春组发现酪氨酸激酶fyn可以通过激活βcatenin通路
图片尺寸665x358
wntβcatenin信号轴在tfeb介导的胃癌转移和上皮间充质转化中是必需的
图片尺寸644x500
迁移和侵袭为了探讨cdh20/β-catenin如何抑制子宫颈癌细胞的emt,迁移
图片尺寸620x796
益气养血方调控膝骨关节炎大鼠wnt/β-catenin信号通路的机制研究(2)
图片尺寸525x770
identification of serum β-catenin as a biomarker in patients
图片尺寸785x441
wntβcatenin信号通路
图片尺寸580x490
c6440303在制备靶向抑制wntβcatenin信号通路的药物中的应用的制作
图片尺寸443x443
β-catenin signaling positively regulates glutamate uptake and
图片尺寸779x964
the lncrna neat1 activates wnt/β-catenin signaling and promotes
图片尺寸1919x2481
定坤丹联合戊酸雌二醇对肾阳虚薄型子宫内膜大鼠wnt/β-catenin信号
图片尺寸1575x2002
the phosphatase pgam5 antagonizes wnt/β-catenin signaling in
图片尺寸1180x1280
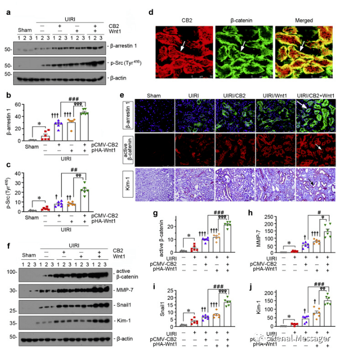
cb2通过与βcatenin通路相互作用促进肾脏纤维化的发生发展
图片尺寸1078x1201
新发现wdr5foxm1kif23wntβcatenin轴促进乳腺癌的发展
图片尺寸734x427
carcinoma cell migration and invasion through β-catenin/mmp7
图片尺寸1200x1196
逃脱降解的β–catenin在胞浆和胞核里累积,入核便于tcl/lef转录因子
图片尺寸1536x2048
in neuroblastoma cell lines by inhibiting wnt/β-catenin
图片尺寸1200x825
the journal of biomedical research, 2020, 34(1): 27-3β-catenin
图片尺寸3150x2917
β-catenin (l54e2) mouse mab (if preferred)
图片尺寸520x350
β-catenin signaling positively regulates glutamate uptake and
图片尺寸473x713
kidneyint2型大麻素受体通过调控βcatenin通路促进肾脏纤维化
图片尺寸670x696