β受体阻滞剂降压药

高选择性β1受体阻滞剂用于慢性阻塞性肺病的相关调查.
图片尺寸2560x1920
α受体阻滞剂降压药的副作用有哪些?
图片尺寸506x361
你吃的降压药属于哪一类?(值得收藏) ②血管紧张素Ⅱ受体阻断剂
图片尺寸1080x661
心绞痛:尤其自发性心绞痛(单独或与其他药物合并使用). 5
图片尺寸1000x1000
贝塔受体阻滞剂类降压药
图片尺寸650x465
5大类降压药:钙离子通道阻滞剂(ccb),血管紧张素转化酶抑制剂(acei)
图片尺寸640x754
高血压用药科普之β受体阻滞药
图片尺寸600x620
普利类),血管紧张素Ⅱ受体阻断药(arb,沙坦类),β受体阻滞剂(洛尔类)
图片尺寸1035x555
高血压用药科普之β受体阻滞药
图片尺寸600x620
【药理毒理】哈乐盐酸坦索罗辛缓释胶囊属治疗良性前列腺增生症(bph
图片尺寸510x301
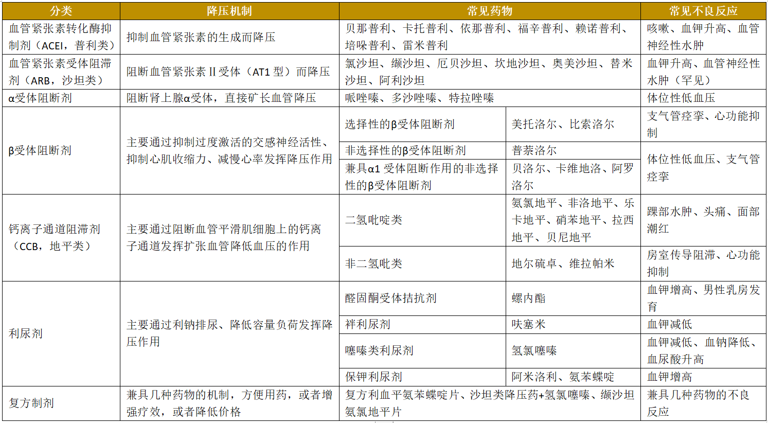
目前临床上常用的降压药主要有6大类,为acei/arb,β受体阻滞剂,钙通道
图片尺寸1493x822
β受体阻滞剂降压药注意事项
图片尺寸1080x736
治疗轻,中度高血压,可单独或与其它抗高血压药(尤其是噻嗪类利尿剂)
图片尺寸1000x1000
洛尔类药得过诺奖的β阻滞剂为什么能抗心绞痛
图片尺寸650x325
b为β受体阻滞剂;c为钙通道阻滞药;d为利尿剂;f2为2种药物的单
图片尺寸660x724
高血压(可单独应用或与其他降压药如利尿药合用). 2.
图片尺寸1000x1000
五类降压药基本情况根据观研报告网发布的《中国抗高血压药物市场发展
图片尺寸700x319
高血压用药科普之β受体阻滞药
图片尺寸600x620
理想的β1受体阻滞剂血药浓度为50~400 mmol/l,既能有效阻滞
图片尺寸600x374
高血压,充血性心力衰竭. 5
图片尺寸1000x1000