一建经济思维导图

一级建造师全科目思维导图已整理完毕!
图片尺寸690x976
一级建造师全科目思维导图已整理完毕!
图片尺寸690x976
工程经济思维导图.png
图片尺寸568x675
2024一建思维导图-经济
图片尺寸3509x2481
2015一级建造师 建筑工程经济思维导图
图片尺寸9595x5694
2024一建思维导图-经济
图片尺寸3509x2481
一建工程经济思维导图高清版pdf14页
图片尺寸792x1121
2024一建思维导图-经济
图片尺寸3509x2481
2024一建思维导图-市政
图片尺寸3509x2481
2024一建思维导图-市政
图片尺寸3509x2481
2024一建思维导图-市政
图片尺寸3509x2481
2024一建思维导图-市政
图片尺寸3509x2481
2024一建思维导图-公路 - 知乎
图片尺寸3509x2481
2024一建思维导图-市政
图片尺寸3509x2481
第三集|一级建造师建设工程经济思维导图
图片尺寸1457x1024
2024一建思维导图-市政
图片尺寸3509x2481
一建《经济》价值工程的应用及计算高清思维导图
图片尺寸726x1966
2024一建思维导图-市政
图片尺寸3509x2481
2024一建思维导图-市政
图片尺寸3509x2481
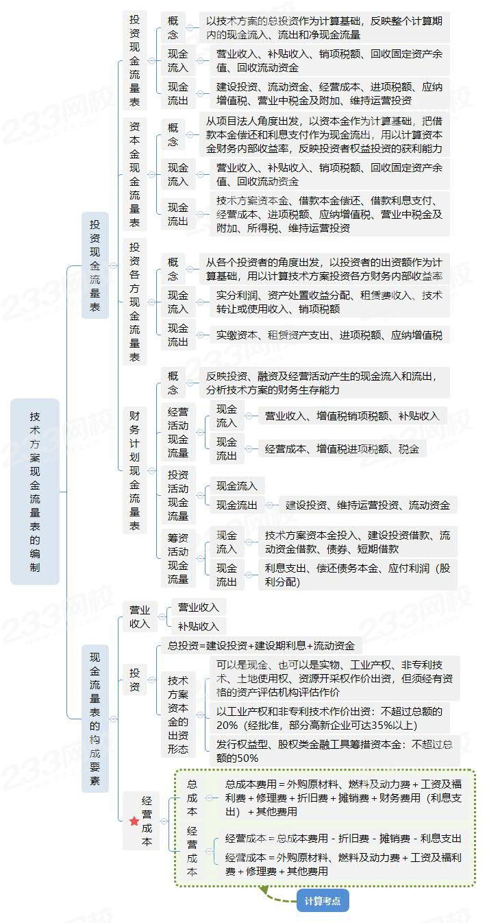
2021一建《经济》高频考点思维导图:现金流量表的编制
图片尺寸711x1346