三倍压整流电路

谁有3倍压整流电路
图片尺寸720x540
三倍压整流电路
图片尺寸676x371
三倍压整流电路
图片尺寸400x216
三倍压整流电路
图片尺寸456x239
倍压整流电路原理
图片尺寸461x258
倍压整流电路原理
图片尺寸650x353
三倍压整流电路图
图片尺寸600x329
倍压整流电路工作原理电路设计案例分析
图片尺寸935x365
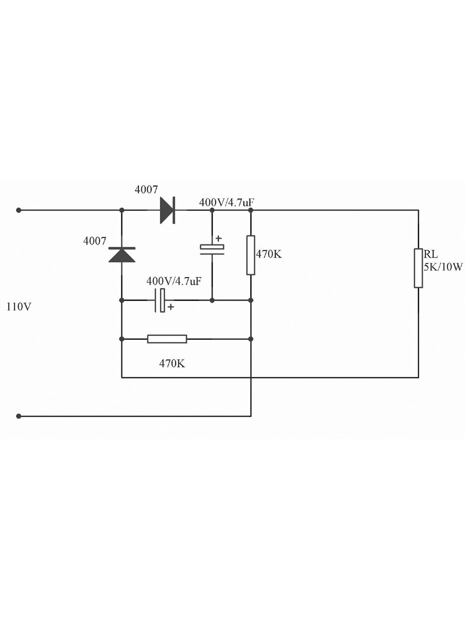
倍压整流电路的工作原理及电路设计
图片尺寸1200x662
电容的应用之倍压整流电路
图片尺寸1280x720
奇数倍压整流电路b
图片尺寸627x386
8 常用桥式整流器 a)ql1~6型 b)ql51型 (自学)倍压整流电路原理
图片尺寸314x216
倍压整流
图片尺寸927x1233
倍压整流电路
图片尺寸1678x1287
倍压整流电路
图片尺寸516x269
倍压整流电路
图片尺寸780x961
倍压整流电路
图片尺寸999x595
倍压整流电路原理_第1页
图片尺寸920x1301
倍压整流电路分析
图片尺寸372x498
倍压整流电路使用的电容器容量比较小,不用电解电容器.
图片尺寸475x159