三号仿宋

对于公文写作的空一行(一又八分之七的三号仿宋那么高),在word文档中
图片尺寸591x247
什么是三号仿宋字体?
图片尺寸230x283![正式文件格式规范 发文字号:三号仿宋居中,用方括号括入"[ ]",发文](https://i.ecywang.com/upload/1/img1.baidu.com/it/u=3698052765,4159127282&fm=253&fmt=auto&app=138&f=JPEG?w=496&h=702)
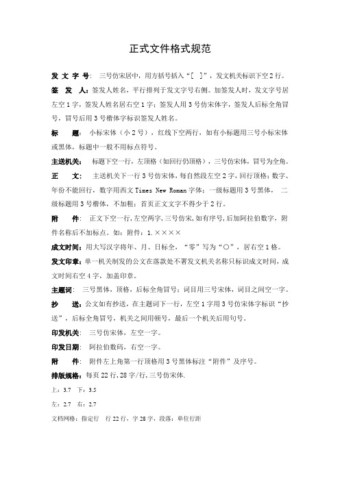
正式文件格式规范 发文字号:三号仿宋居中,用方括号括入"[ ]",发文
图片尺寸496x702
求仿宋字体"碧绿的江水"截图.不加粗,不倾斜.三号字体.
图片尺寸269x252
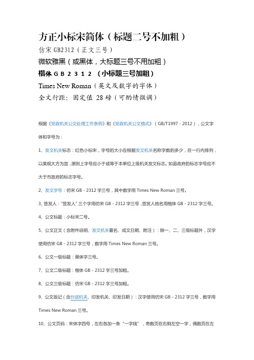
方正小标宋简体(标题二号不加粗) 仿宋gb2312(正文三号) 微软雅黑(或
图片尺寸496x702
方正小标宋简体(标题二号不加粗) 仿宋gb2312(正文三号) 微软雅黑(或
图片尺寸496x702
三号仿宋字体怎么写(有图片) - 立体感的字体怎么写的 - 实验室设备网
图片尺寸408x604
11.上周仿宋字和系统图评比
图片尺寸1080x1920
正文:仿宋_gb2312 正文小标题: 3 号,标题下空一行.
图片尺寸496x702
方正仿宋gbk详情页
图片尺寸670x660
正式文件的格式要求【1】排版规格:(1)题目要求二号宋体字; (2)正文
图片尺寸496x702
公文排版字体要求以及印制要求 标题:小标宋体, 二号字 正文:仿宋,三
图片尺寸496x702
政府公文格式及公文字体字号标准 标题:小标宋体,二号字正文:仿宋,三
图片尺寸496x702
用三号仿宋.
图片尺寸629x338
文件格式要求 文件标题:方正小标宋简体二号 文件正文:仿宋_gb2312三
图片尺寸496x702
公文正文使用3号仿宋字体.
图片尺寸496x702
注:文中字体:小四号,仿宋
图片尺寸726x1057
这里着重强调下仿宋体字尽量用"仿宋_gb2312"(即国标仿宋),不要用"
图片尺寸557x213
公文正文使用3号仿宋字体.
图片尺寸496x702
方正仿宋gbk字体
图片尺寸600x297