三焦辨证

2021重庆卫生考试中医知识三焦辨证
图片尺寸1279x728
中医诊断学《三焦辨证》三焦辨证——上焦,中焦,下焦病位不同治不同
图片尺寸1220x750
卢师兄学中医39中医药学概论第六章辨证第六节三焦辨证第七节经络辨证
图片尺寸640x1009
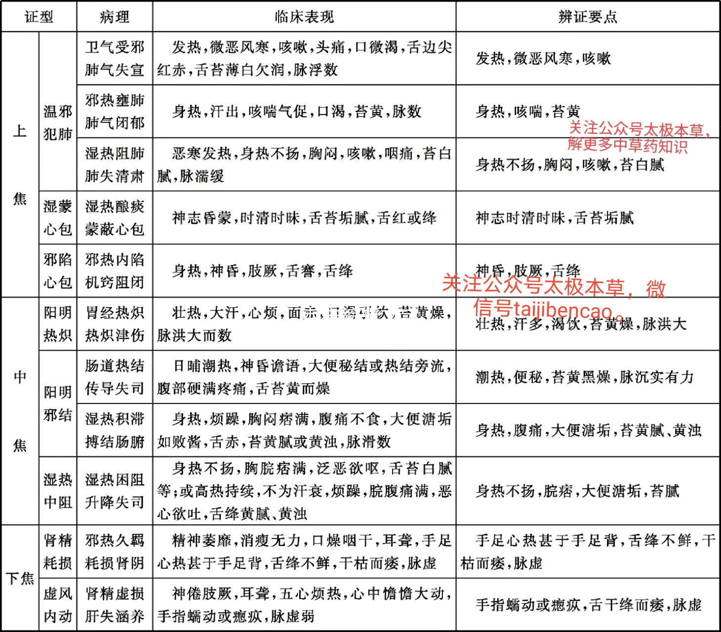
三焦辨证表
图片尺寸1460x1280
所有分类 高等教育 医学 中医诊断学课件完整版ppt 第七节 三焦辨证
图片尺寸1080x810
红外热成像在中医三焦辩证应用浅析
图片尺寸996x680
中医诊断学-三焦辨证.doc
图片尺寸920x1302![中医诊断学 第六章 其他辩证 (三 三焦辩证)[精华].ppt](https://i.ecywang.com/upload/1/img1.baidu.com/it/u=2179841589,2431951610&fm=253&fmt=auto&app=138&f=PNG?w=667&h=500)
中医诊断学 第六章 其他辩证 (三 三焦辩证)[精华].ppt
图片尺寸1152x864
三焦辩证和卫气营血辩证分别怎样与六经辨证建立联系作为辩证的三焦与
图片尺寸1518x2048
三焦辨证ppt
图片尺寸1080x810
三焦辨证与芳疗
图片尺寸1035x1046
湿热病与三焦辨证
图片尺寸1080x810
六经辨证与三焦辨证卫气营血辨证的关系
图片尺寸610x485
二,三焦病变的生理概念何为三焦辨证,首先我们必须知道何为三焦?
图片尺寸640x362
11第六章 三焦辨证
图片尺寸1080x810
三焦火辩证
图片尺寸1080x810
名医大讲堂卫气营血辨证三焦辨证与便秘的中医药防治特色
图片尺寸900x508
三焦火辩证
图片尺寸1080x810
一,伤寒学派伤寒学派以研究《伤寒论》为主,重视外感病的辨证施治.
图片尺寸915x733
中医科普之三焦的实质
图片尺寸544x756