三色灯原理图

三灯循环点亮线路图喜欢双击关注感谢支持!
图片尺寸1080x1444
51单片机三基色灯控制设计指南
图片尺寸1082x736
rgb三色灯原理图.pdf
图片尺寸1931x1303
925,基于51单片机的光控灯
图片尺寸1261x815
基于multism的彩灯控制电路设计
图片尺寸1854x1042
rgb 三色 led
图片尺寸554x238
led三色流水灯(2亮1灭)电路原理图讲解
图片尺寸1080x810
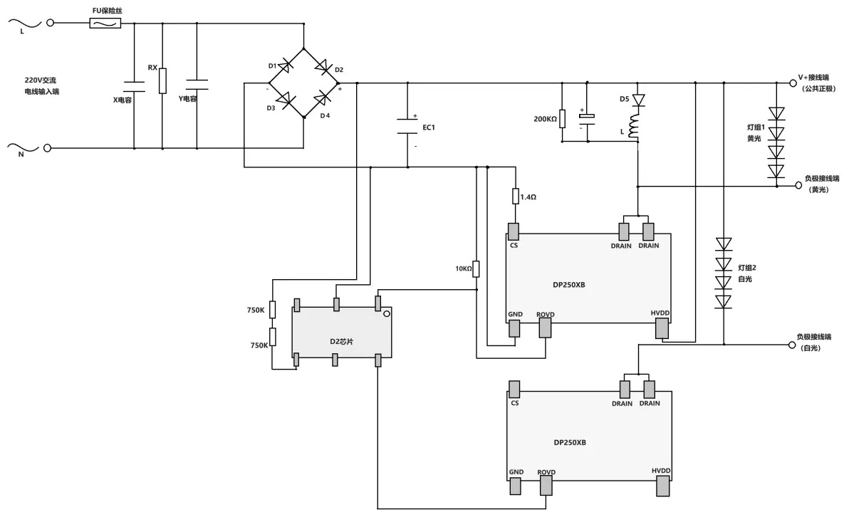
一种多功能三色led灯组的驱动电路
图片尺寸605x331
onn欧恩机床三色报警灯 单层警示灯led设备信号指示灯可折带蜂鸣
图片尺寸750x803
led三色流水灯(1亮2灭)电路原理图讲解
图片尺寸1080x810
晶闸管三色调光灯电路
图片尺寸1175x509
一种三色灯组的控制电路的制作方法
图片尺寸1000x624
光控led三色循环渐变夜灯电路设计ppt
图片尺寸1440x810
晶闸管三色调光灯电路
图片尺寸642x290
求一个让三脚led变换颜色的电路
图片尺寸1280x720
三色8态循环彩灯电路
图片尺寸946x684
三色led灯的原理与多彩应用揭秘
图片尺寸1011x1147
三色温led吸顶灯改造成单色
图片尺寸1192x733
三色跑灯工作原理图
图片尺寸547x317
如何控制三色发光二极管的变色 三色发光二极管变色原理浅析
图片尺寸604x318