三项制度改革

一图读懂东方电气深化三项制度改革方案
图片尺寸641x1359
三项制度改革基础篇
图片尺寸1000x843
什么是三项制度改革国企三项制度改革的新要求
图片尺寸600x332
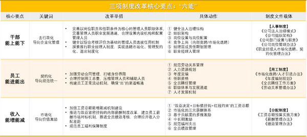
一张图告诉你,三项制度改革都改什么?
图片尺寸640x2000
国企的三项制度改革是什么?如何改?
图片尺寸960x720
干货国企三项制度改革创新与实操最新解读上
图片尺寸1040x720
推进"三项制度"改革
图片尺寸1152x971
集团三项制度改革系列解读①丨一图读懂"三项制度改革"
图片尺寸800x967
一文快速读懂新三项制度改革·政策篇
图片尺寸720x321
第5课学案三大改造
图片尺寸505x446
干货!国企"三项制度"改革创新与实操:最新解读(上)
图片尺寸1040x720
国企混合所有制改革
图片尺寸1920x1080
青岛海关高度重视行政执法"三项制度"改革任务,结合关区实际,采取一
图片尺寸788x617
【国企改革】国企三项制度改革
图片尺寸680x320
【国企改革】国企三项制度改革
图片尺寸680x420
国企观象台三项制度改革的昨天今天和明天
图片尺寸1055x578
改革,达成"让市场化机制在人事,劳动,分配三项核心制度中发挥决定性
图片尺寸1920x1080
干货国企三项制度改革创新与实操最新解读上
图片尺寸1040x720
国企三项制度改革知多少
图片尺寸1280x720
社会主义的三大改造是指对农业手工业和什么实行改造
图片尺寸659x366