上完初中分析

初中历史七年级上期中试卷分析
图片尺寸920x1302
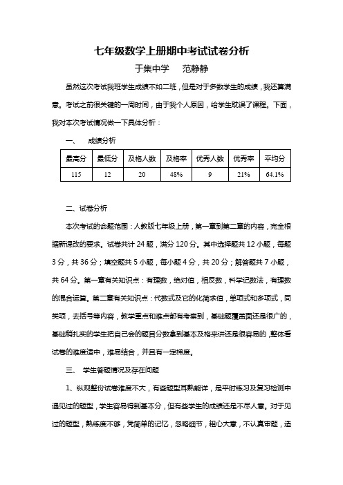
七年级数学上册期中考试试卷分析 于集中学范静静 虽然这次考试我班
图片尺寸496x702
初中语文线上教学利弊分析
图片尺寸920x1303
【初中数学质量分析报告】初中数学质量分析报告精选八篇_范文118
图片尺寸479x739
初中数学期中考试质量分析
图片尺寸920x1302
初中试卷分析
图片尺寸718x975
试卷分析样表
图片尺寸703x1020
初中数学学情分析报告
图片尺寸920x1302
免费文档 所有分类 初中教育 数学 九年级第二次月考质量分析 九三班
图片尺寸727x1033
初中期末考试试卷分析模板答案
图片尺寸693x960
初三第三次月考成绩分析
图片尺寸2667x2000
资源分享小学初中英语考试质量分析文档
图片尺寸1080x1528
为什么孩子上初中后不知不觉就拉开差距了6015
图片尺寸1080x1440
五华钟英实验学校2018——2019学年上学期初中部期末考试质量分析
图片尺寸1200x900
[初中语文七上期末测试试卷分析.doc
图片尺寸794x1123
九年级上学期英语期末考试质量分析
图片尺寸920x1302
初中地理案例分析
图片尺寸920x1302
初中学习不好要怎么努力老师直言不分析学情的努力都是瞎忙
图片尺寸1036x683
初中英语教学模式分析
图片尺寸920x1302
精准关怀全面呵护初中部召开云上质量分析会
图片尺寸988x904