上市公司担保

最高法院新担保司解——关于上市公司对外担保规则的详解
图片尺寸640x808
98家上市公司上半年担保超警戒线 谨防担保"黑天鹅"
图片尺寸434x292
这些是担保上市公司龙头股票名单,收藏备用!(5月21日)
图片尺寸750x400
民法典之上市公司担保
图片尺寸614x616
担保函企业版
图片尺寸920x1302
法院受理"实现担保物权案件"后,一般按以下情形分别处理:1,无实质争议
图片尺寸461x300
这些是担保上市公司龙头股票名单,收藏备用!(5月27日)
图片尺寸750x400
担保公司担保函
图片尺寸920x1302
公司担保书范文
图片尺寸768x1024
2024年担保上市公司概念名单速速收藏3月11日
图片尺寸750x400
担保公司保函
图片尺寸2480x3507
上市公司违规担保问题
图片尺寸500x308
本次借款用于购置经营性药品 担保机构简介 重庆融鼎融资担保有限公司
图片尺寸2550x3501
担保函
图片尺寸2480x3507
中泰证券股份有限公司关于公司2020年度向特定对象发行a股股票之上市
图片尺寸920x1302
这些a股担保概念相关上市公司,建议收藏!(5月28日)
图片尺寸750x400
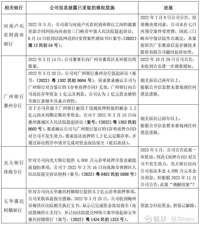
深度研究:上市公司董事长3.6亿元违规担保经典操作案例
图片尺寸792x890
中债信用增进投资股份有限公司担保函
图片尺寸1653x2338
上市公司在对外担保上有什么特殊规定
图片尺寸972x1411
保函可以由担保公司出具吗?
图片尺寸2256x3008