上海南枫线

上海市金山区融媒体中心(上海市金山广播电视台))报道:"r12轨交南枫线
图片尺寸1080x2973
图规划轨道交通南枫线(暂名)是一条上海市域南部地区的东西向市域铁路
图片尺寸615x418
图规划轨道交通南枫线(暂名)是一条上海市域南部地区的东西向市域铁路
图片尺寸615x418
嘉闵线南枫线最新动态
图片尺寸4182x4322
未来港元启上海临港未来港元启首页网站未来港元启价格户型容积率配套
图片尺寸740x1133
上海轨交南枫线选线规划草案公示西起金山东至临港新片区
图片尺寸700x933
金山:推动 #南枫线#年内开工!_建设_规划_上海
图片尺寸1080x922
嘉闵线南枫线最新动态上海又一板块即将崛起
图片尺寸640x478
上海湾区关于南枫线金山铁路沪乍杭铁路你关心的交通问题答案来了
图片尺寸1080x721
上海轨道交通市域线南枫线选线公示!在朱泾,奉贤新城及南汇新 - 抖音
图片尺寸1133x2372
轨交"南枫线(南汇新城-枫泾)"计划2024年开工_建设_金山_上海市
图片尺寸1080x885
南枫线选线规划公示!线路与站点位置定了!_金山枫_铁路_交通委
图片尺寸1080x986
上海20条在建及待建地铁曝光
图片尺寸1006x1744
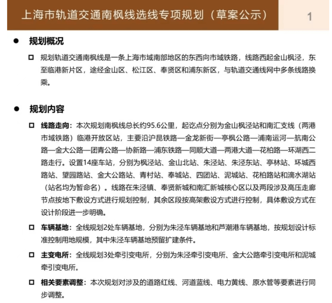
上海市轨道交通南枫线选线专项规划(草案公示)!
图片尺寸1080x1439
上海市轨道交通南枫线选线专项规划(草案公示)!
图片尺寸1080x1439
上海市轨道交通南枫线选线专项规划(草案公示)!
图片尺寸1080x1439
轨交方面,近日上海交通报道中的市域铁规划图,解开了南枫线在滴水湖
图片尺寸1080x779
中国铁建熙语上海中国铁建熙语首页网站丨中铁建熙语户型容积率丨小区
图片尺寸644x758
上海市域铁路南枫线大致走向
图片尺寸640x345
上海的市域铁路南枫线被提上日程,成为黄浦江以南的东西大通道
图片尺寸1485x1773