不同路径

不同的路径
图片尺寸700x700
不同路径人行道生灭路径草户外决定道路
图片尺寸700x467
矢量集路径不同的道路.图标设计的速度曲线符号.公路插图
图片尺寸800x576
图像的剪切路径
图片尺寸700x525
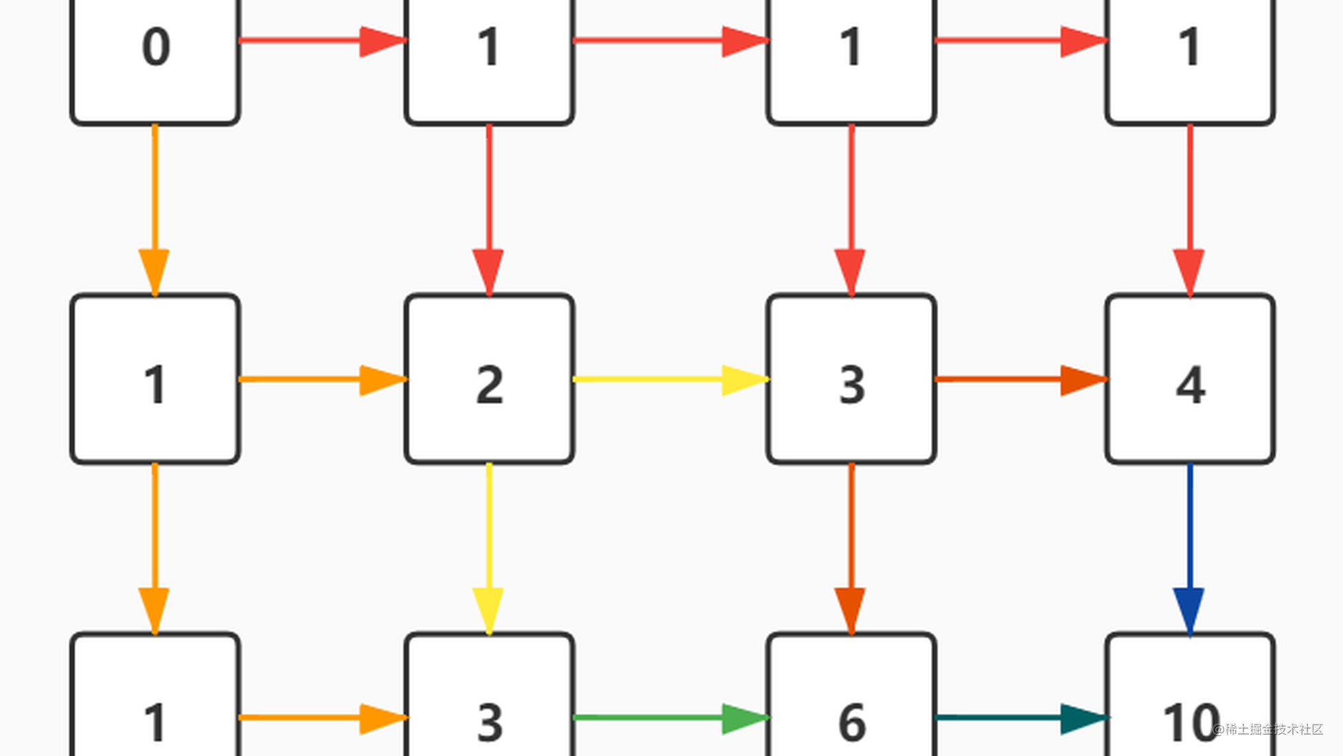
力扣刷题笔记《动态规划篇》→ 62. 不同路径
图片尺寸1956x1101
在不同的方向箭头的三维图像图像的剪切路径
图片尺寸400x300
两个男人站在不同的商业路径.概念企业成功插图.
图片尺寸800x618
在白皮书上绘制不同的箭头路径
图片尺寸700x467
leetcode62uniquepaths不同路径
图片尺寸715x529
走哪条路,一个人站在三个不同方向的路径的插图.
图片尺寸1023x716
pgrouting教程六高级路径查询
图片尺寸1342x795
禅修,内观,打坐,但在神经层面都是一回事;好比每个人从不同路径登山
图片尺寸900x383
不同路径 ii 112. 路径总和
图片尺寸778x404
leetcode 63. 不同路径ii
图片尺寸718x365
1.2 不同的路径选择
图片尺寸1080x608
在不同的方向箭头的三维图像图像的剪切路径
图片尺寸700x525
1,不同路径
图片尺寸440x202
不同复杂环境下的路径规划
图片尺寸560x420
不同的路径
图片尺寸1200x800
【lc刷题】62 不同路径(dp)_day18(59/300)
图片尺寸1490x756