东莞服务项目明细

难得一见东莞桑拿馆的服务单全套项目
图片尺寸445x562
项目服务一览表
图片尺寸920x1301
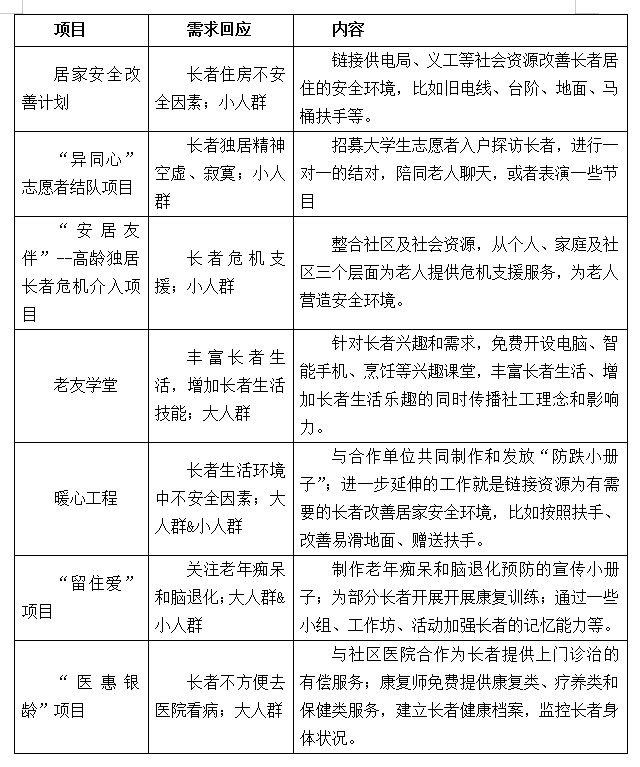
养老项目服务明细及收费标准
图片尺寸839x1029
东莞鹏星长者服务(2013年至今)发展历程.
图片尺寸640x767
表:东莞城市更新中标前期服务商项目一览
图片尺寸640x605
公司服务项目清单
图片尺寸631x961
东莞扫黄往事,各大酒店所谓的"莞式服务"都被查封,烟消云散
图片尺寸768x839
东莞18项服务包括哪些
图片尺寸900x383
东莞东城盈彩美地小区因停车难问题引发业主投诉
图片尺寸1500x2000
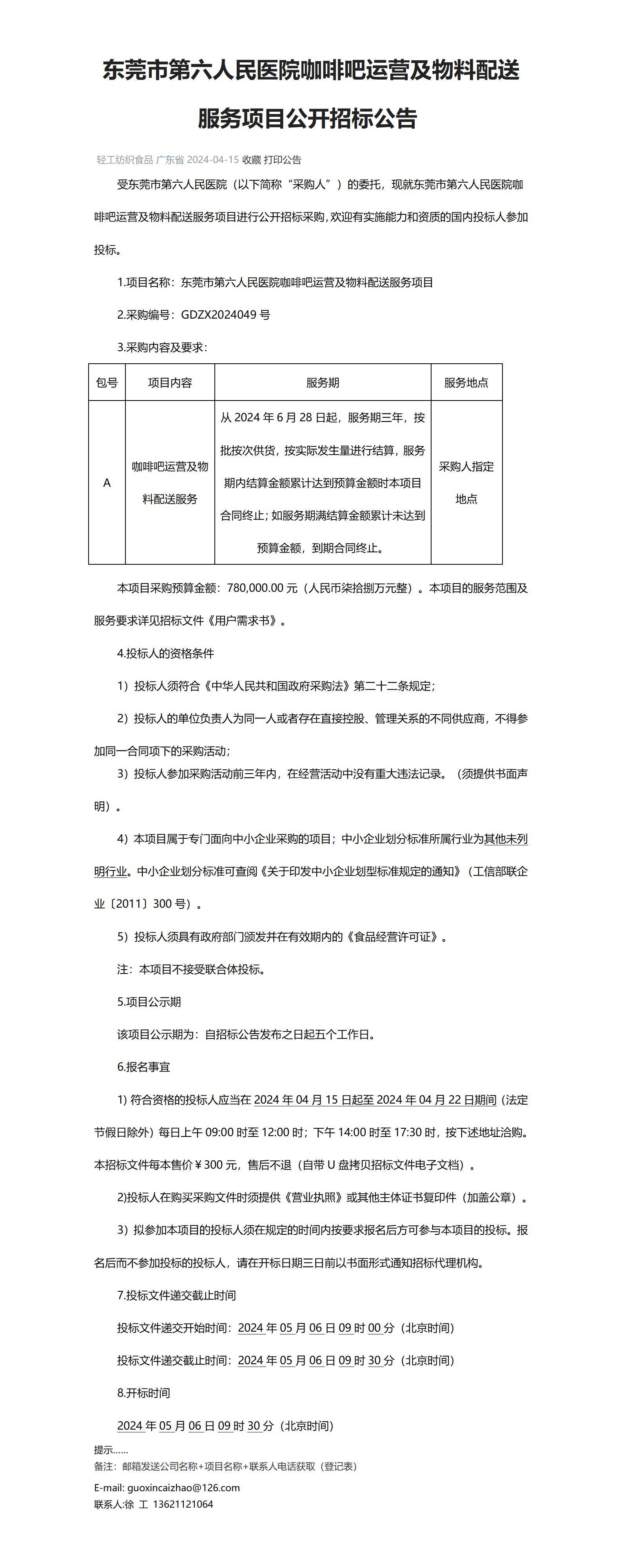
项目东莞市第六人民医院咖啡吧运营及物料配送服务项目
图片尺寸1587x4001
政务服务事项目录清单
图片尺寸920x650
事关项目审批!东莞9项服务将全程电子可办!
图片尺寸700x346
家政服务企业服务项目一览表
图片尺寸679x959
金斯顿华侨店洗车,保养服务项目我们开始拼单啦!比会员价还要低!
图片尺寸714x1009
养老院服务项目细化表.pdf 6页
图片尺寸800x1132
东莞城市更新项目服务商一览
图片尺寸640x651
2024项目东莞市大岭山镇中心小学午休管理服务项目
图片尺寸620x2155
老年人照顾服务项目清单docx14页
图片尺寸860x1218
备注:邮箱发送公司名称 项目名称 联系人电话获取(登记表)邮 箱
图片尺寸553x369
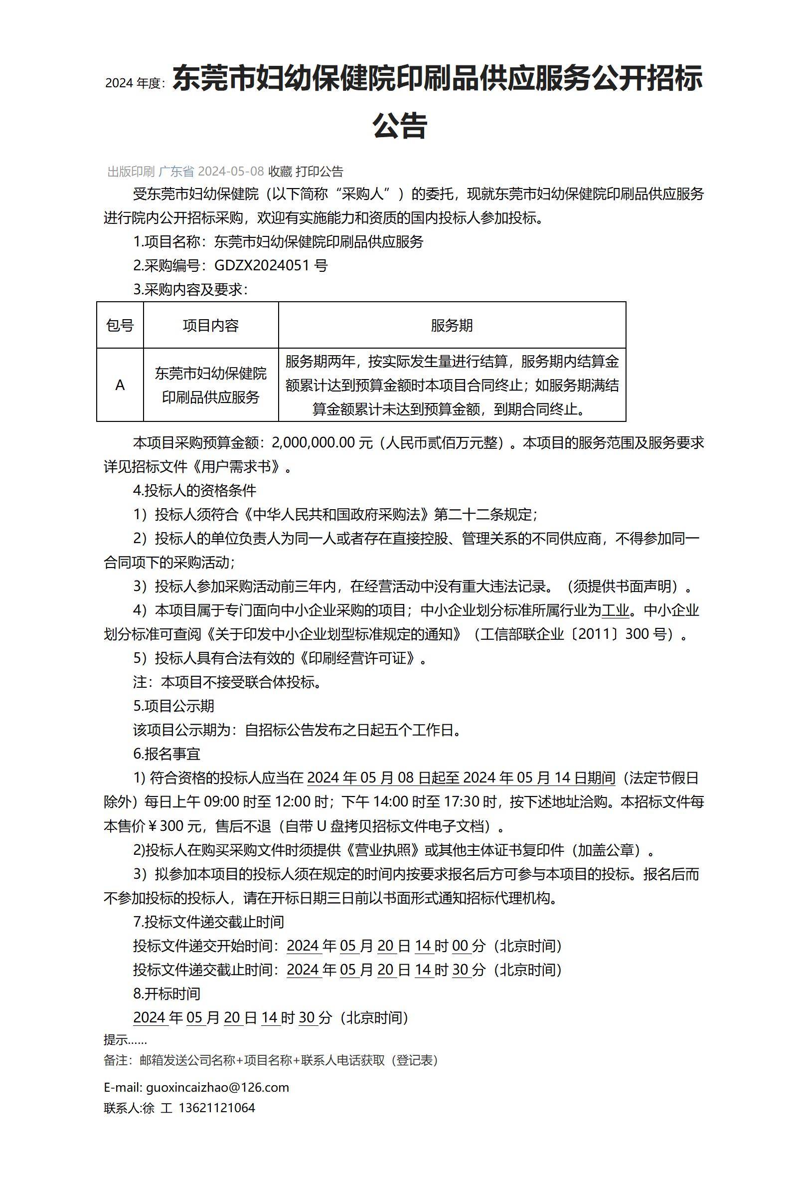
项目-东莞市妇幼保健院印刷品供应服务公开招标公告
图片尺寸1587x2362