个人独资企业法

2022涉税服务相关法律思维导图第十一章个人独资企业法
图片尺寸624x355
商经法个人独资企业法
图片尺寸1080x1439
中华人民共和国个人独资企业法释义/法律释义丛书
图片尺寸800x1151
个人独资企业法
图片尺寸300x441
【二手9成新】中华人民共和国个人独资企业法释义/法律释义丛书
图片尺寸600x800
实用经济法5:个人独资企业法ppt
图片尺寸1080x810
法人独资章程修正案
图片尺寸920x1302
中华人民共和国个人独资企业法
图片尺寸268x406
复件个人独资企业法
图片尺寸800x600
中华人民共和国合伙企业法中华人民共和国个人独资企业法
图片尺寸800x800
个人独资企业法新释与例解
图片尺寸800x800
公民实用法律百问丛书个人独资企业法百问
图片尺寸500x500
个人独资企业法实务与案例评析
图片尺寸238x346
稽查案例已注销个人独资企业被查
图片尺寸1238x968
义乌注册公司 |97需要资料与成立流程98 99今天
图片尺寸961x1280
个人独资企业法综述ppt
图片尺寸800x600
个人独资企业 与#一人公司 的区别:1,前者受个人独资企业法调整,赫哌
图片尺寸713x308
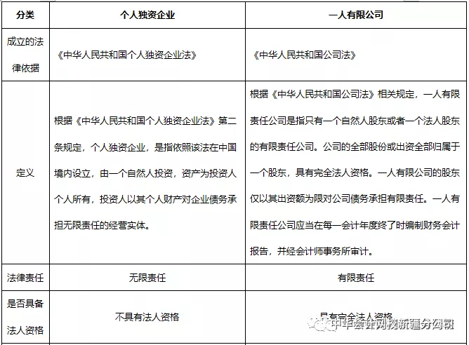
收藏个人独资企业vs一人有限公司
图片尺寸668x492
企业法律制度之个人独资企业法ppt参考课件
图片尺寸920x690
第一章劳动合同的签订时间及签订主体
图片尺寸640x427