中国哲学史脉络图

一图建立《中国哲学史》领域知识体系框架 - 知乎
图片尺寸889x1263
哲学知识框架图
图片尺寸717x833
哲学知识框架图
图片尺寸920x1302
哲学部分知识框架图
图片尺寸804x1155
《中国哲学简史》 冯友兰《中国哲学简史》二刷 分享下笔记,这次做成
图片尺寸2012x1280
中国哲学史思维导图
图片尺寸1080x1149
中国哲学史框架图分享
图片尺寸1080x794
中国哲学史(下)笔记总结
图片尺寸1080x1188
哲学知识框架图.doc
图片尺寸792x1120
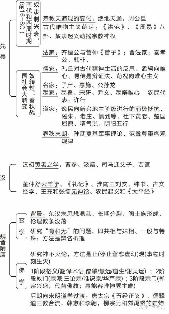
一张表看完中国古代哲学史思维导图加一篇文章建议收藏
图片尺寸640x1161
《哲学》知体系构建图表.doc
图片尺寸794x1123
no6中国哲学简史中国哲学与当代世界
图片尺寸1080x2318
冯友兰《中国哲学简史》-强化版
图片尺寸310x406
一张表看完中国古代哲学史思维导图加一篇文章建议收藏
图片尺寸640x1190
2013年考研政治备考资料哲学知识点脉络图
图片尺寸923x1362
《哲学》全册知识体系构建图表【完美版】
图片尺寸717x763
中国传统哲学门类及发展思维导图(中国哲学简史)书评
图片尺寸1080x671
中国哲学史 西方哲学史 自制导图 已上岸 - 抖音
图片尺寸1170x2532
第一单元 中国古代的思想与科技 复习课件下载-历史-21世纪教育网
图片尺寸720x540
中国哲学简史 下
图片尺寸300x828