中国翻译英文

中国传统节日英文翻译(3页).doc_第1页
图片尺寸920x1302
英文写作 中国传统文化翻译.doc
图片尺寸792x1120
2020新人教版中国传统文化英语翻译doc
图片尺寸800x1132
中国及世界旅游景点英文翻译doc6页
图片尺寸792x1025
中国古代名著的英文翻译果断收藏
图片尺寸1080x1439
大学英语中国文化常见词汇翻译小结
图片尺寸793x1122
中国古诗词英译 第一部分由许渊冲翻译 关雎 关关雎鸠,在河之洲.
图片尺寸502x708
正版 英译中国现代散文选1234全套四册张培基英语考研翻译外教社
图片尺寸800x800
中国食物英文翻译.doc
图片尺寸1020x1320
我爱中国英文:我爱你中国翻译英文
图片尺寸650x350
99个中国传统文化名词英文翻译
图片尺寸750x1000
新时代交互英语读写译book3和book4中国文化翻译中英对照截图版
图片尺寸920x1302
完结|理解当代中国|汉英翻译教程|第四部分|专四专八改革|英文部分
图片尺寸1128x705
最全的中国菜英文翻译详解.doc
图片尺寸993x1404
中国谚语的英文翻译教学教材.doc
图片尺寸1020x1320
来学习人民日报100道中国美食英文翻译
图片尺寸1080x1222
中国菜单英文翻译大全.pdf
图片尺寸792x1120
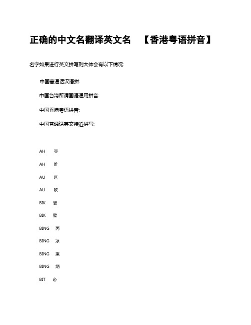
正确的中文名翻译英文名【香港粤语拼音】 名字如果进行英文拼写则大
图片尺寸502x649
100个中国成语俗语的英文翻译
图片尺寸640x853
英语四级段落翻译常用词汇:中国历史与文化 京剧 peking pera 秦腔
图片尺寸502x649