中融佰诚专案组
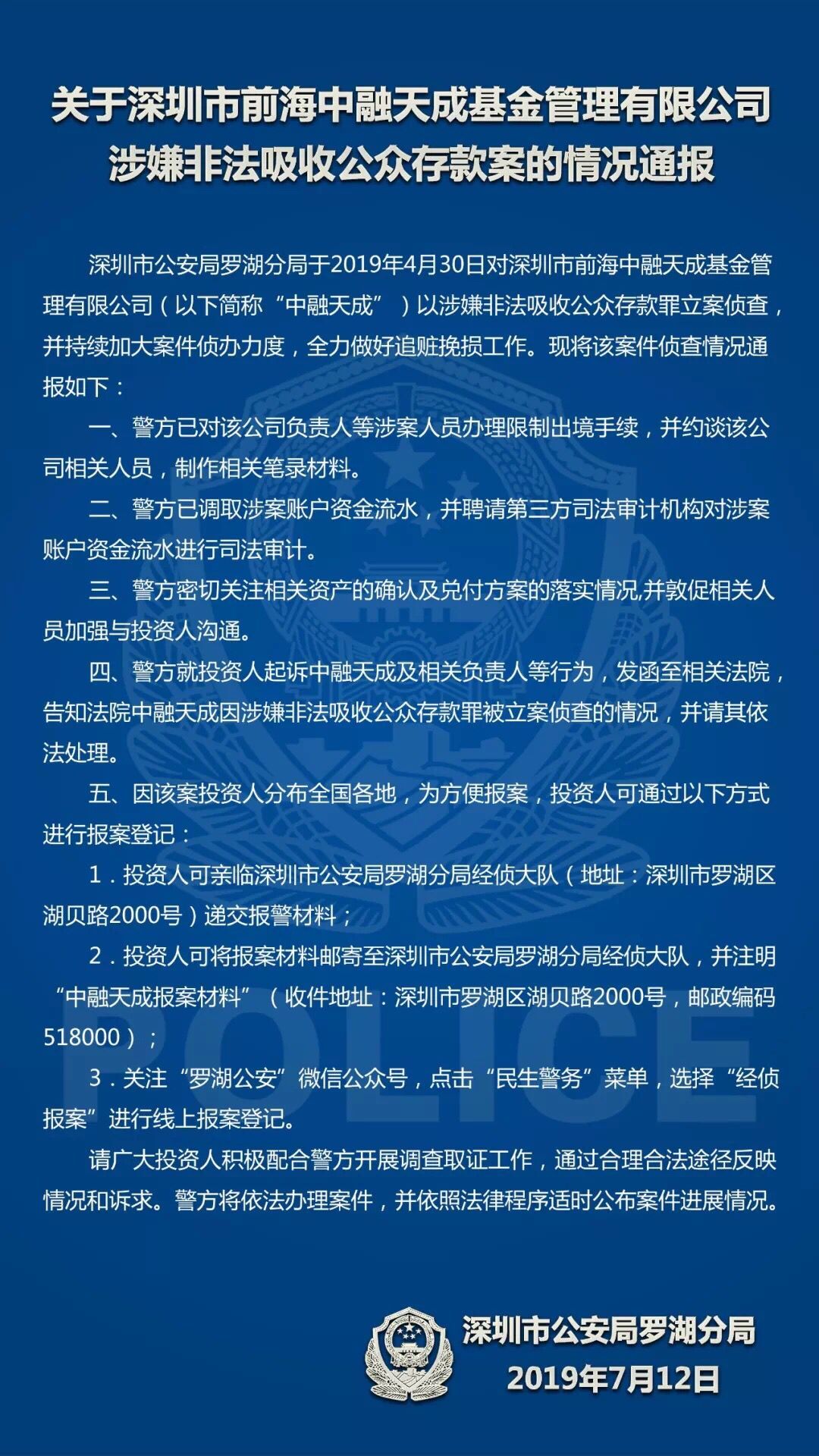
中融天成案进展公司负责人等涉案人员被限制出境
图片尺寸1080x1920
他推送案件线索准确率100%!带领团队半年破案12起,协破案件78起
图片尺寸640x475
中融佰诚董事长李佰城谈(图)
图片尺寸468x326
中融佰诚
图片尺寸300x300
中融人寿保险股份有限公司怎么样 中融人寿保险有限公司地址
图片尺寸1024x683
中融佰诚独家解读《互联网金融指导意见》
图片尺寸500x303
还被中融佰诚业务员忽悠投了十万块
图片尺寸511x511
猜你喜欢: