中黄怎么调

新手画画调色教程黄色系调色教程秋天色
图片尺寸906x1209
绘画柠檬黄淡黄金黄中黄橘黄土黄怎么调出来的
图片尺寸526x322
丙烯12种黄色系调色配色表汇总在这里 视频已经发了就改不了.
图片尺寸960x1280
加复色(红黄蓝加一起在加白提亮,和纯色调合
图片尺寸1080x1440
水彩选色调色指南中国传统色黄色系调色
图片尺寸1080x1441
黄色如何调出高级感蛋糕奶油调色教程
图片尺寸1080x1440
调色教程秋日暖黄调怎么调6363
图片尺寸1080x1439
粉调和黄调?
图片尺寸510x595
汽车油漆怎么调
图片尺寸400x329
不会画衬布71色彩衬布各种颜色万能调色公式
图片尺寸785x960
不同的黄色调表达了不同的情感基调,如柠檬黄给人鲜活明快,橙黄显得
图片尺寸796x819
其他颜色一般就是把红黄蓝黑四色平均下调30%左右,再调其他的颜色
图片尺寸1028x792
黄色用什么颜色调出来(男女人三色是哪三色呢怎么看)
图片尺寸600x400
橙皮黄
图片尺寸1080x810
如何使用ps调整去除图片中的黄颜色优质
图片尺寸461x488
oppo手机屏幕颜色变黄怎么调过来
图片尺寸317x417
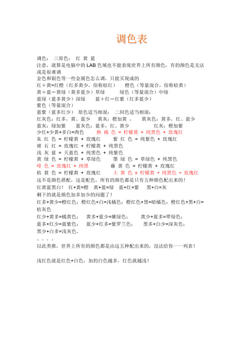
调色表调色:三原色:红黄蓝 注意,就算是电脑中的lab色域也不能表现
图片尺寸496x702
色彩调色教程 一幅优秀色彩静物需要具有哪些要素
图片尺寸429x316
胶调色剂云石胶调颜色大理石胶颜料ab胶树脂胶色浆油性色膏桨 中络黄
图片尺寸1080x1440
国画中的工笔花鸟画常规色彩调色表3
图片尺寸680x549