举例说明图片

举例说明举个例子讲解教师人物
图片尺寸253x253
说明方法举例.docx 4页
图片尺寸860x1218
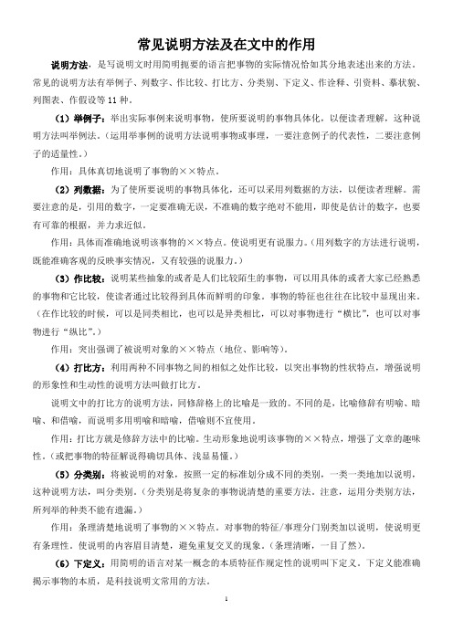
常见的10种说明方法 1,举例子:通过列举具体的……实例对……事物的
图片尺寸496x702
举例子的说明方法的作用共2页
图片尺寸920x1303
举例子的说明方法的作用
图片尺寸920x1303
举例说明平行志愿与顺序志愿志愿优先与分数优先的差别原创doc
图片尺寸860x1216
参考文献举例说明(共3页)1400字.docx
图片尺寸800x1132
举例子的说明方法的作用 【篇一:举例子的说明方法的作用】 说明方法
图片尺寸496x702
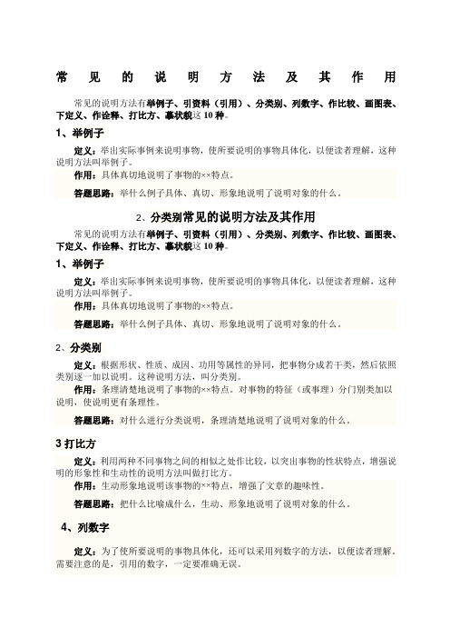
1,举例子 定义:举出实际事例来说明事物,使所要说明的事物具体化
图片尺寸496x702
举例子的说明方法的作用共2页
图片尺寸920x1303
公共物品和私人物品相比有什么特点试举例说明
图片尺寸920x1302
资料:常见的说明方法及作用答案ppt 方法 :注意语言标志 ★ 举例子
图片尺寸1080x810
英语二轮(原创版对答案)复习课件:读写任务--要点各个击破--举例说明
图片尺寸1152x864
举例子的说明方法例句
图片尺寸293x220
写笔记举例说明.商业照片展示插图示例模型遵循指南解释举例.照片
图片尺寸451x300
常见的说明方法有举例子,作引用,分类别,列数字,作比较,画图表,下定义
图片尺寸496x702
为什么演讲中一定要举例说明
图片尺寸800x480
第二次作业举例分析流程图与活动图的区别与联系
图片尺寸1068x865
10大步骤举例说明!#品管圈大赛 #品管 - 抖音
图片尺寸1410x2000
常见的说明方法有举例子,列数字,作比较,打比方,分类别,下定义,作诠释
图片尺寸496x702