乙女向r18车

乙女游戏的尺度已经这么大了吗_玩家_互动_乙游
图片尺寸600x846
全员18卷尺度乙女开车之魂熊熊燃烧现在国乙玩家都吃这么好的吗7game
图片尺寸1000x1500
行业前沿| 中国联通副总裁梁宝俊:坚持5g-a/6g一体
图片尺寸958x930
一汽奥迪a6l值不值得买?_搜狐汽车_搜狐网
图片尺寸2508x1672
【2024年第1期】星地融合网络中基于无监督图学习的
图片尺寸1080x979
华为gigagreen创新"三大原生",助力5g-a全球规模商用_网络_节能_绿色
图片尺寸800x533
当前5g产业链已经比较成熟,5g-a也逐步走向商用,形成了较强的端到端
图片尺寸1080x382
试驾理想mega之后作为奔驰v260车主的tc君有话说
图片尺寸660x439
2014 车 跑车 汽车 660_372
图片尺寸660x372
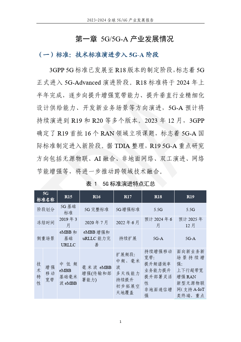
来源:td产业联盟我国 5g 发展政策环境持续向好.
图片尺寸794x1123
来源:td产业联盟我国 5g 发展政策环境持续向好.
图片尺寸794x1123
花五万块做的真人乙女游戏为什么被骂上热搜了?
图片尺寸444x800
花五万块做的真人乙女游戏为什么被骂上热搜了?
图片尺寸660x1062
来源:td产业联盟我国 5g 发展政策环境持续向好.
图片尺寸794x1123
来源:td产业联盟我国 5g 发展政策环境持续向好.
图片尺寸794x1123
花五万块做的真人乙女游戏为什么被骂上热搜了?
图片尺寸435x196
来源:td产业联盟我国 5g 发展政策环境持续向好.
图片尺寸794x1123
舒适仍是主旋律 试驾东风风行星海v9-新浪汽车
图片尺寸1242x875
来源:td产业联盟我国 5g 发展政策环境持续向好.
图片尺寸794x1123
这台韩国车或许是15万最好的suv
图片尺寸660x372